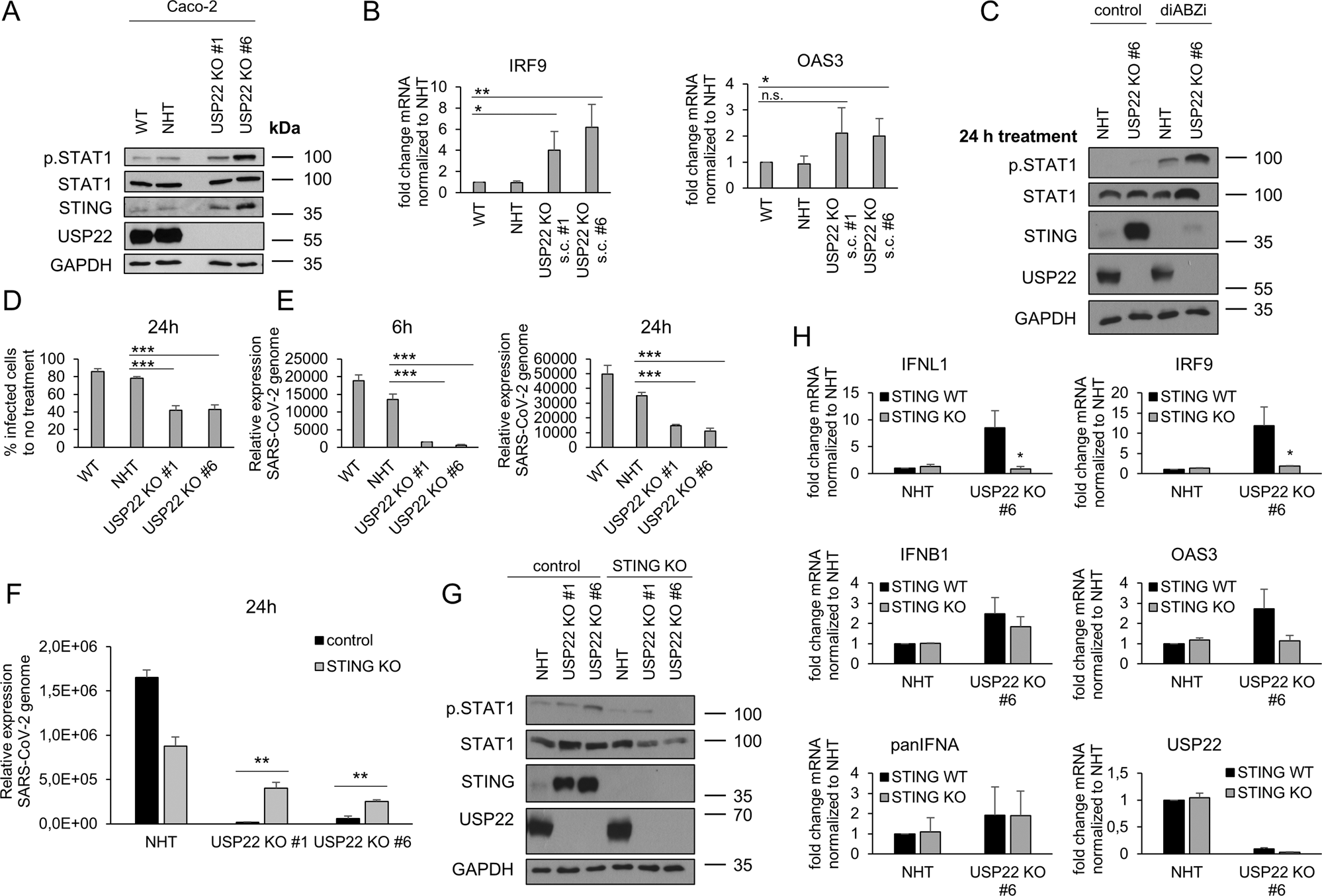
Fig. 6: Loss of USP22 protects against SARS-CoV-2 infection, replication and de novo infectious virus production in a STING-dependent manner.
From: USP22 controls type III interferon signaling and SARS-CoV-2 infection through activation of STING

A Western blot analysis of phosphorylated and total STAT1, STING, and USP22 expression levels in WT, control (NHT), and two CRISPR/Cas9-generated USP22 KO Caco-2 single clones (USP22 KO #1 and #6). GAPDH served as loading control. Representative blots of at least two different independent experiments are shown. B Basal mRNA expression levels of IRF9 and OAS3 in WT, control, and USP22 KO Caco-2 cells (USP22 KO #1 and #6). Gene expression was normalized against 28 S mRNA and is presented as x-fold mRNA expression compared to NHT. Mean and SD of three independent experiments in triplicate are shown. *P < 0.05; **P < 0.01, n.s. not significant. C Western blot analysis of phosphorylated and total STAT1 and total STING expression levels after 24 h of treatment with 1 µM STING agonist diABZI in control and USP22 KO Caco-2 cells (USP22 KO #6). GAPDH served as loading control. Representative blots of at least two different independent experiments are shown. D Quantification of immunofluorescence-stained SARS-CoV-2-infected cells, normalized against non-infected cells. WT, control, and USP22 KO Caco-2 cells (USP22 KO #1 and #6) were stained with anti-dsRNA (J2) at 24 hpi. Mean and SD of three independent experiments in triplicate are shown. ***P < 0.001. E Quantification of relative SARS-CoV-2 genome expression of SARS-CoV-2-infected WT, control and USP22 KO Caco-2 cells (USP22 KO #1 and #6) at 6 hpi (left) and 24 hpi (right). Data are normalized against non-infected cells. Mean and SD of three independent experiments in triplicate are shown. ***P < 0.001. F Quantification of relative SARS-CoV-2 genome expression of SARS-CoV-2-infected control-NHT, control-USP22 KO #1 and #6, STING KO-NHT and STING-USP22 dKO (USP22 KO #1 and #6) Caco-2 cells at 24 hpi. Mean and SD of three independent experiments in triplicate are shown. **P < 0.005. G Western blot analysis of total and phosphorylated STAT1, total STING and USP22 expression levels in control-NHT, control-USP22 KO #1 and #6, STING KO-NHT and STING-USP22 dKO (USP22 KO #1 and #6) Caco-2 cells. GAPDH served as loading control. Representative blots of at least two different independent experiments are shown. H Basal mRNA expression levels of IFNL1, IFNB1 and panIFNA, and ISGs IRF9 and OAS3 as well as USP22 in control and USP22 KO Caco-2 cells (USP22 KO #6) and STING KO-NHT and STING-USP22 dKO (USP22 KO #6) Caco-2 cells. Gene expression was normalized against 28 S mRNA and is presented as x-fold mRNA expression compared to NHT. Mean and SD of three independent experiments in triplicate are shown. *P < 0.05.