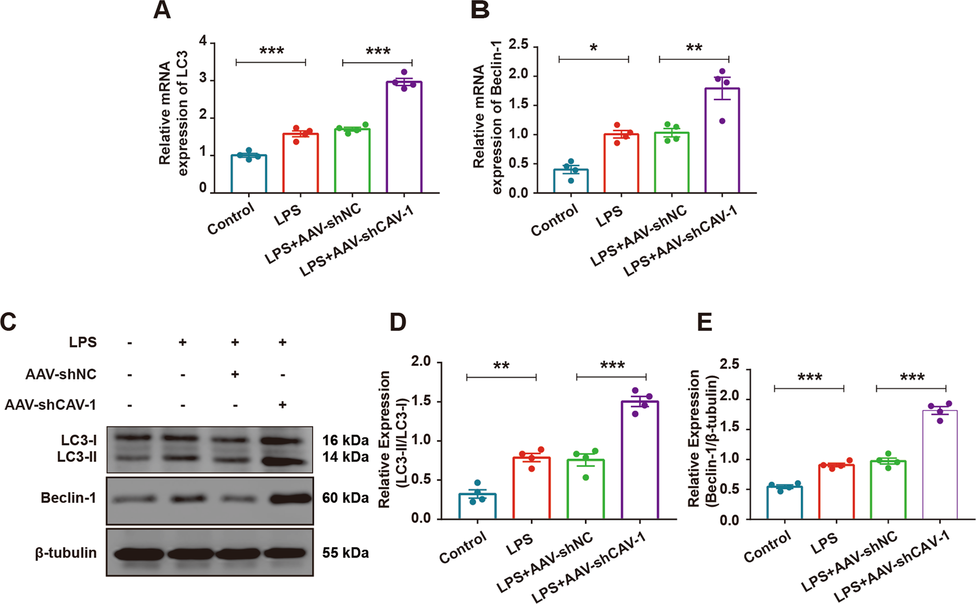
Fig. 4: Knocking down of CAV-1 improved autophagy and ameliorated ALI.

A, B qRT-PCR demonstrated the mRNA levels of LC3 and Beclin-1 in the lung tissues. C The protein levels of LC3II/I and Beclin-1 were examined by Western blotting in lung tissues. D, E Quantification of LC3 and Beclin-1 protein bands. Results were represented as mean ± SEM (n = 4, *p < 0.05, **p < 0.01, ***p < 0.001).