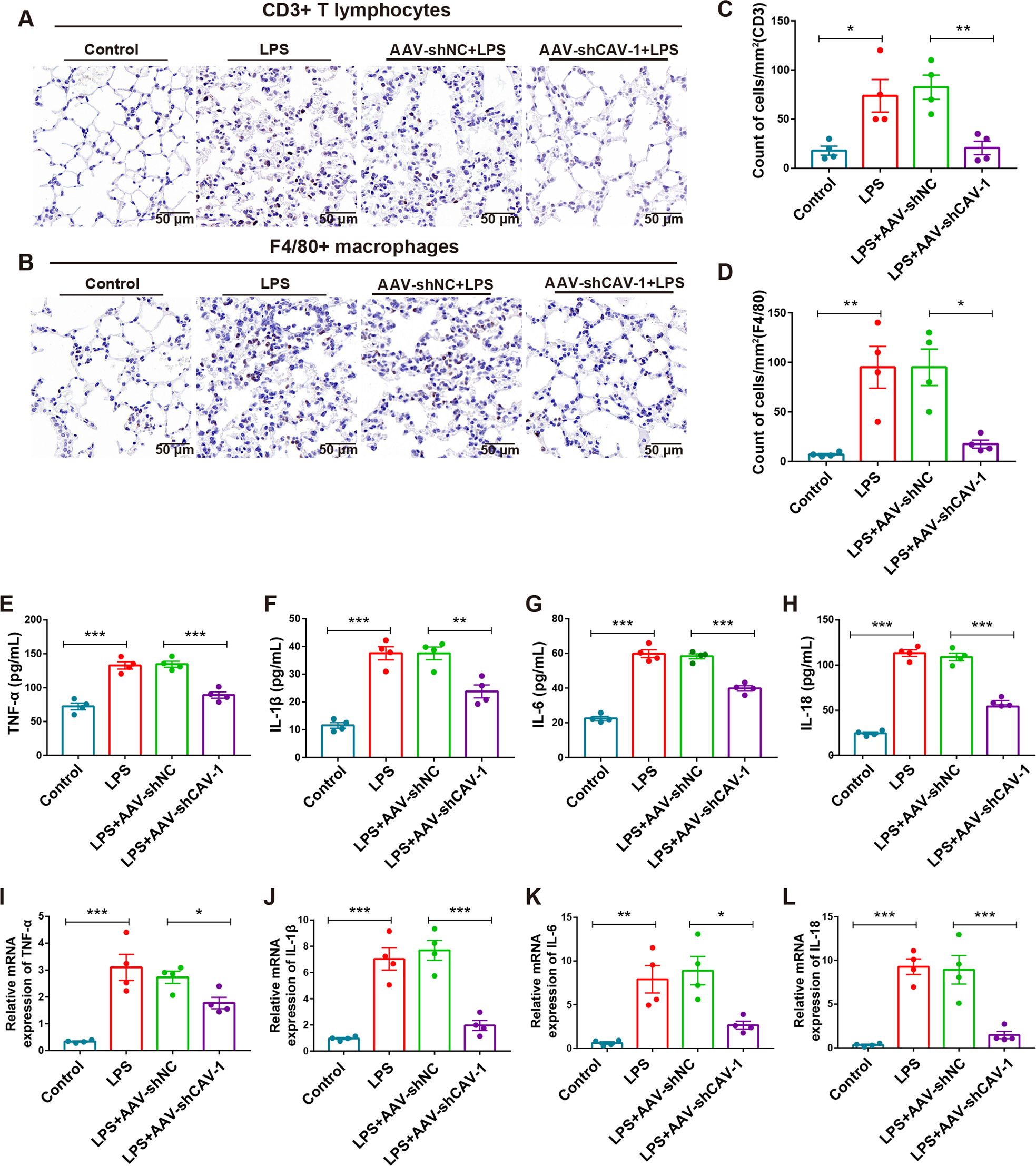
Fig. 5: Knockdown of CAV-1 could reduce the infiltration of CD3+ T cells and F4/80+ macrophages and inhibit proinflammatory cytokines.

A, C The expression of CD3 protein in T cells was detected by immunohistochemistry and the quantification of CD3+ T cells. B, D The protein levels of F4/80 was determined by IHC and quantification of F4/80+ cells. Scale bar = 50 μm. E–H The secretion of TNF-α, IL-1β, IL-6, and IL-18 in serum were determined by ELISA. I–L qRT-PCR analysis of TNF-α, IL-1β, IL-6, and IL-18 in lung tissues. Results were represented as mean ± SEM (n = 4, *p < 0.05, **p < 0.01, ***p < 0.001).