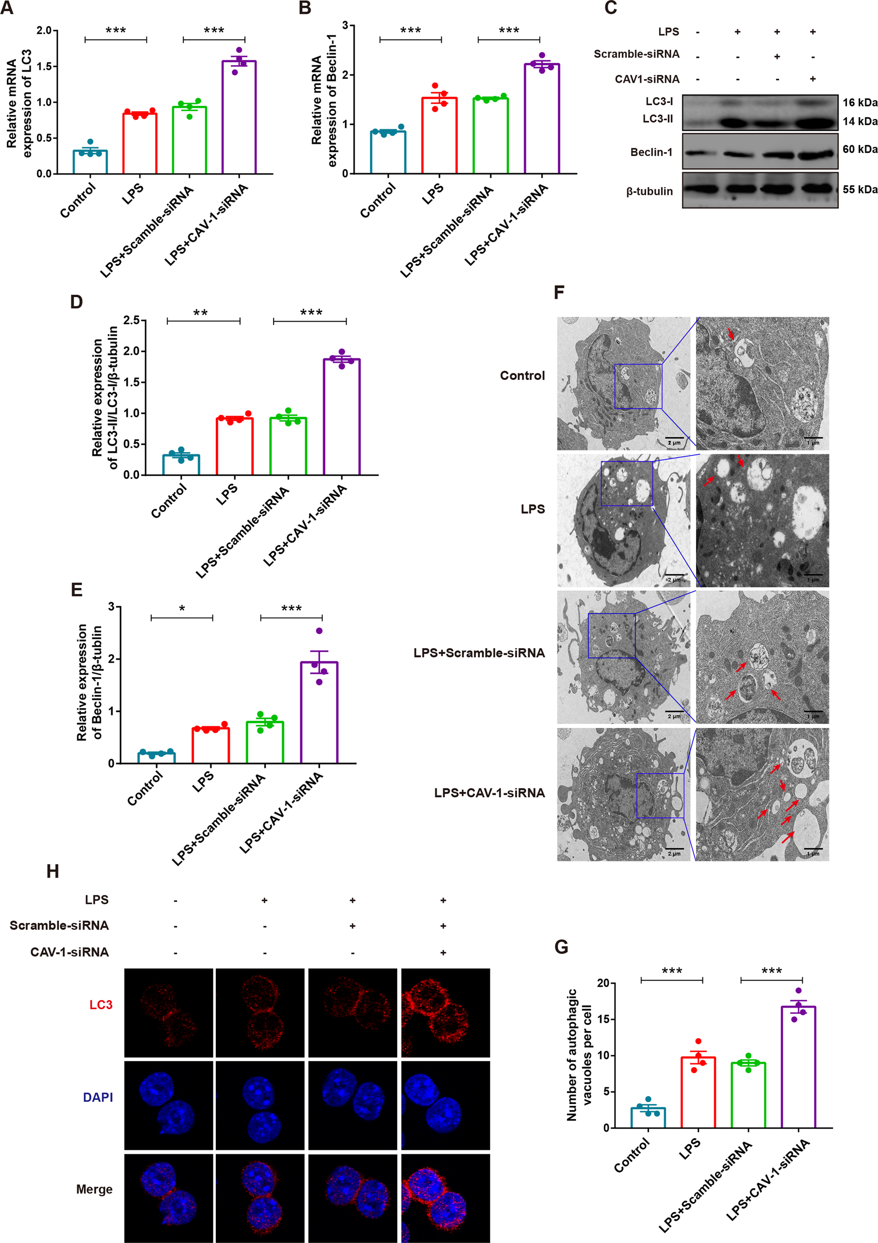
Fig. 6: Knockdown of CAV-1 activated autophagy in BMDMs.

A, B The mRNA levels of LC3 and Beclin-1 by qRT-PCR in BMDMs. C The protein expression of LC3II/I and Beclin-1 were assessed by western blotting in BMDMs. D, E Quantification of LC3 and beclin-1 expression. F The formation of autophagosomes in different groups of BMDMs was observed by TEM. Red arrows indicate autophagosomes. G Quantitative analysis of BMDMs autophagosomes number in each group. H Immunofluorescence analysis of LC3 (red) expression in BMDMs (magnification ×63). Results were represented as mean ± SEM (n = 4, *p < 0.05, **p < 0.01, ***p < 0.001).