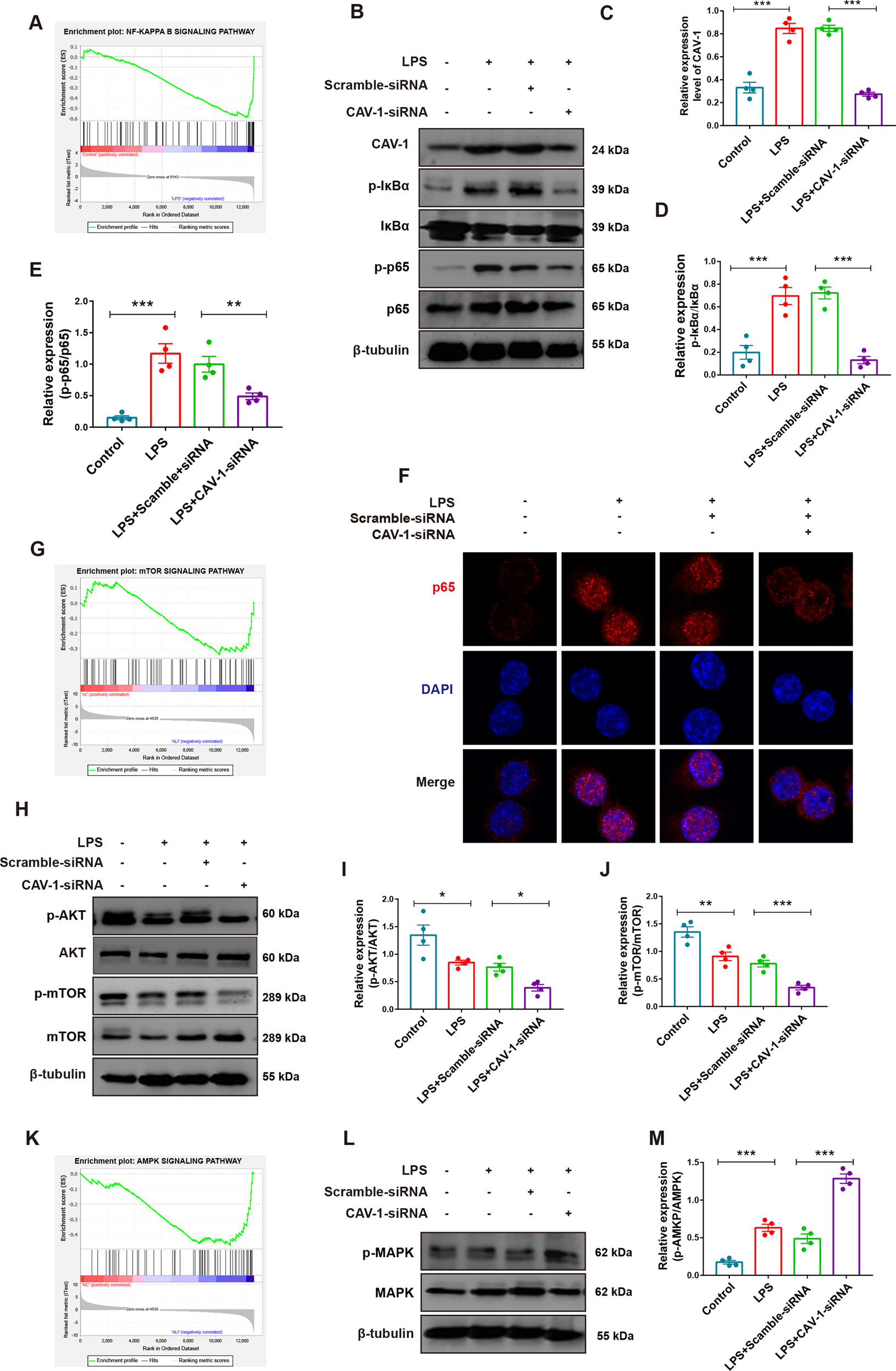
Fig. 7: Knockdown of CAV-1 inhibited autophagy-related signaling pathways in BMDMs.

A GSEA analysis of NF-κB signaling pathway in ALI samples. B Western blotting analysis of CAV-1, p-IκBα, IκBα, p-NF-κBp65, and NF-κBp65 protein levels in BMDMs. C–E Quantification of these protein bands. F Confocal laser immunofluorescence showed NF-κBp65 nuclear translocation in BMDMs from different groups (magnification ×63). G GSEA analysis of mTOR signaling pathway in ALI sample. H, L The expression of p-AKT, AKT, p-mTOR, mTOR, p-AMPK, and AMPK were detected by western blotting in BMDMs. I, J, M Quantification of these protein bands. K GSEA analysis of AMPK signaling pathway in ALI samples. Results were represented as mean ± SEM (n = 4, *p < 0.05, **p < 0.01, ***p < 0.001).