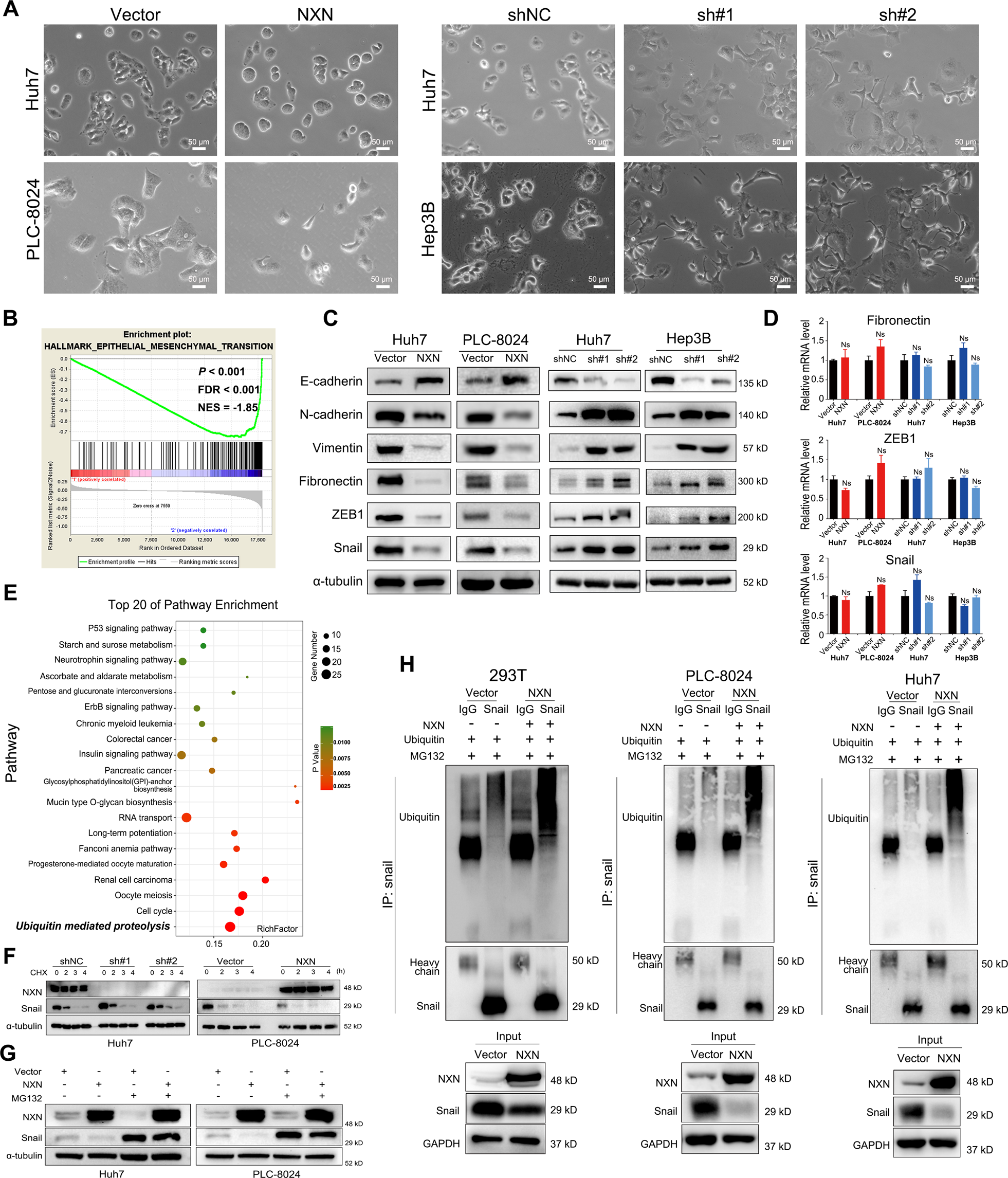
Fig. 4: NXN suppressed EMT and decreased Snail protein stability.

A Differential expression of NXN affects cell morphology. Phase-contrast images (Ć 200) of indicated HCC cells. Scale bar, 50āµm. B Gene set enrichment analysis (GSEA) of transcriptome data in the TCGA database revealed that levels of NXN were negatively correlated with epithelial-mesenchymal transition (EMT). NES, normalized enrichment score; FDR, false-discovery rate. C Western blot revealed that NXN negatively regulated the protein expression of mesenchymal markers in HCC cells. D Quantitative real-time PCR analysis showed that NXN expression did not affect the mRNA levels of transcription factors (Fibronectin, ZEB1 and Snail). Data were presented as the meanā±āSD. Ns, no statistical significance. E The down-regulation of NXN in HCC activated the ubiquitin-mediated proteolysis signaling pathway. Top 20 statistics of KEGG pathway enrichment based on the differentially expressed genes (DEGs) after NXN knockdown in Hep3B cells. In the scatter plot, RichFactor was the ratio of DEG numbers noted in this pathway term to all gene numbers noted in this pathway term, indicating intensiveness. P-value ranges from 0 to 1, and a lower P-value represents greater intensity. The ubiquitin-mediated proteolysis signaling pathway was one of the most regulated biofunctions upon NXN knockdown. F The half-life of Snail in Huh7 with NXN knockdown was significantly prolonged compared to control cells. The half-life of Snail in NXN overexpressed PLC-8024 cells was markedly reduced compared to control cells. The cells were treated with cycloheximide (CHX) at indicated times; then, Snail levels were analyzed by Western blot. G Downregulation of Snail in NXN overexpressed Huh7 and PLC-8024 cells were restored after the treatment of proteasome inhibitor (MG132). H NXN overexpression enhanced ubiquitination of Snail in 293āT, PLC-8024 and Huh7 cells.