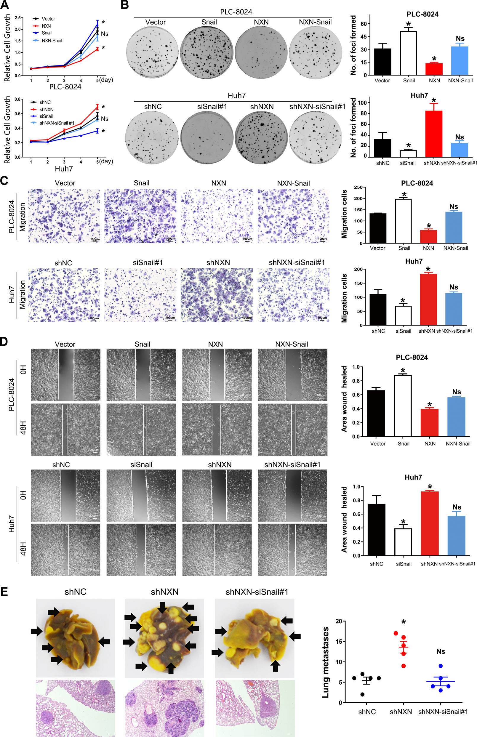
Fig. 6: The inhibitory effect of NXN on HCC cells proliferation and metastasis was rescued by the overexpression of Snail.

Overexpression of Snail attenuated NXN induced suppression of HCC cell growth, evaluated by CCK8 (A) and colony formation assays (B). Overexpression of Snail attenuated NXN induced suppression of HCC cell migration, evaluated by Transwell (C) and wound healing assay (D). Depletion of Snail in NXN knockdown group reversed NXN deficiency-induced promotion of HCC metastasis in nude mice. E Representative images and quantification of metastatic lung tumors (gross and HE staining after tail vein injection. Scale bar, 100āµm. Five mice per group. Statistical results were presented as meanā±āSD (from triplicates), and significance was determined by Studentās t-test (*Pā<ā0.05).