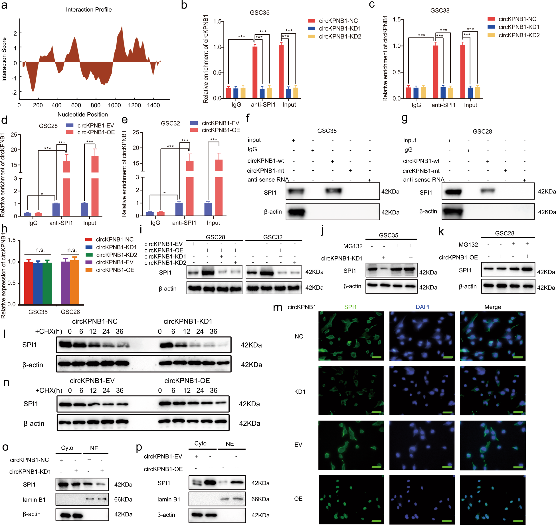
Fig. 3: CircKPNB1 can regulate the protein stability and nuclear translocation of SPI1.

a The binding sites of circKPNB1 on SPI1 protein as predicted by CatRapid. b–e RIP assays showing anti-SPI1 treatment enriched with circKPNB1 after circKPNB1 knockdown (b, c) or overexpression (d, e). f, g RNA pull-down assays showing the biotinylated circKPNB1 probes pull-down SPI1 protein. h qPCR assay showing SPI1 mRNA expression after circKPNB1 overexpression or knockdown. i Western blotting showing SPI1 expression after circKPNB1 overexpression or knockdown. j, k CircKPNB1 silenced (j) or overexpressed k GSCs treated with or without MG132 (50 µM), and the expression of SPI1 was detected by western blotting. l, n CircKPNB1 silenced (l) or overexpressed n GSCs treated with cycloheximide (CHX, 100 ng/ml, and the half-life of SPI1 protein was detected by western blotting. m Representative images of immunofluorescence staining of the subcellular distribution of SPI1 in circKPNB1 overexpressed or silenced GSCs. Scale bar = 50 µm. o, p SPI1 expression in nuclei and cytoplasm of circKPNB1 silenced (o) or overexpressed GSCs (p) were detected by western blotting. All data are expressed as the mean ± SD (three independent experiments). *p < 0.05; **p < 0.01; ***p < 0.001.