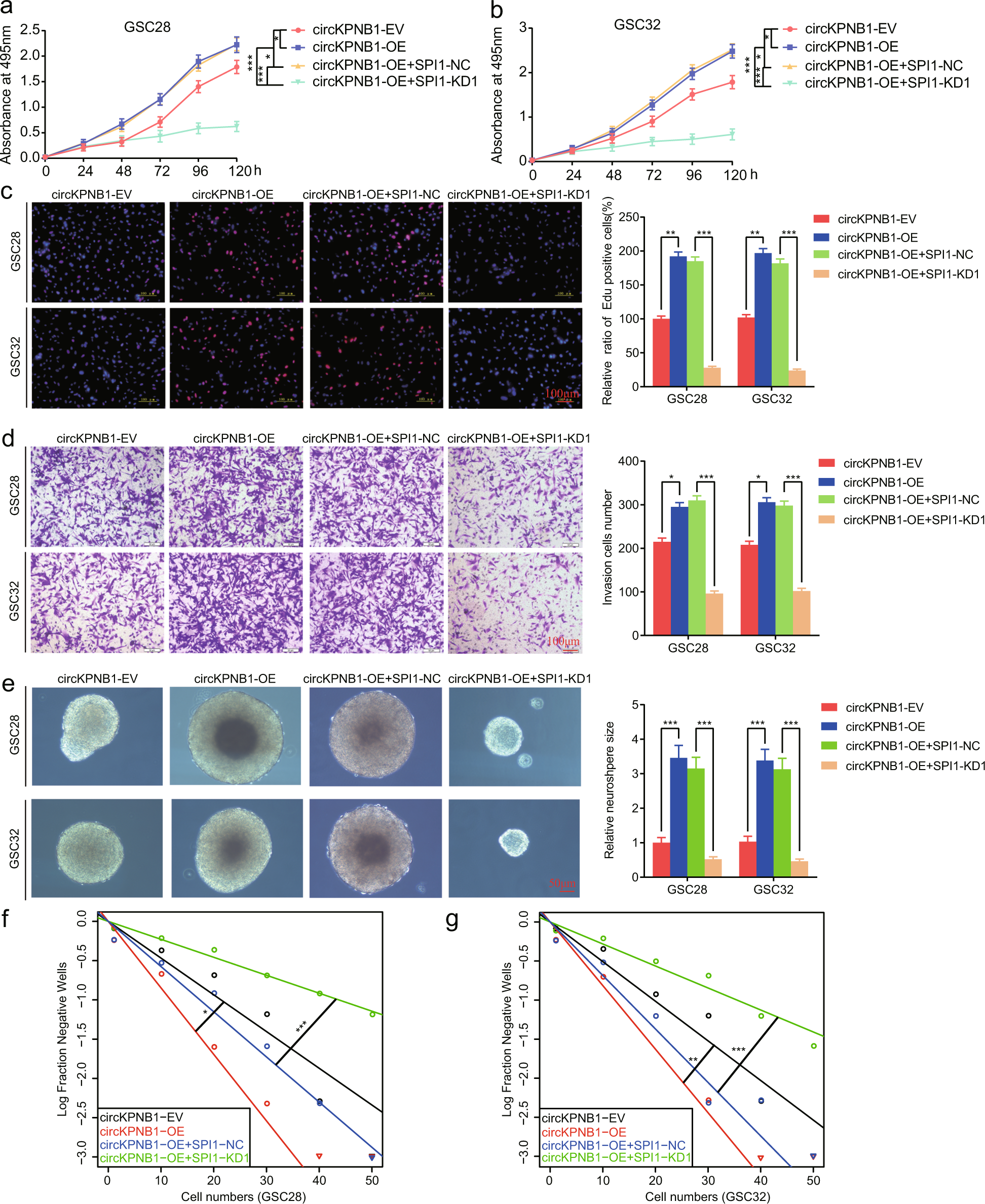
Fig. 4: SPI1 knockdown can abolish the circKPNB1-induced malignant phenotype of GSCs.

a, b MTS assays showing the cell viabilities changes in circKNPB1 overexpressed GSCs after SPI1 knockdown. The absorbance value of multiple groups was compared by one-way analysis of variance at different hours, respectively. c EDU assays showing the proliferation changes in circKNPB1 overexpressed GSCs after SPI1 knockdown. Scale bar = 100 μm. d Transwell assays showing the change of invasion cell numbers in circKNPB1 overexpressed GSCs after SPI1 knockdown. Scale bar = 50 μm. e Neuroshperes formation assays showing the neurospheres formation abilities of circKNPB1 overexpressed GSCs after SPI1 knockdown. Scale bar = 50 μm. f, g Limiting dilution assays showing the self-renewing capacity of circKNPB1 overexpressed GSCs after SPI1 knockdown. All data are expressed as the mean ± SD (three independent experiments). *p < 0.05; **p < 0.01; ***p < 0.001.