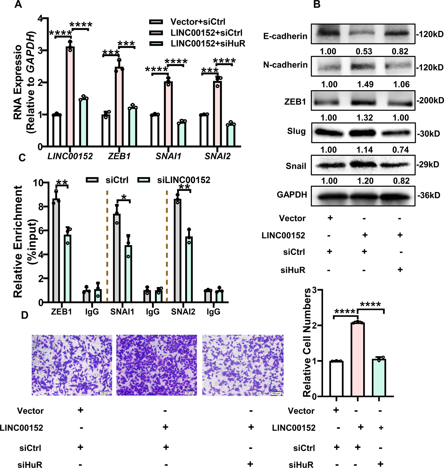
Fig. 7: LINC00152 promotes EMT and invasion depending HuR.
From: LINC00152 induced by TGF-β promotes metastasis via HuR in lung adenocarcinoma

A, B RT-qPCR and western blot was used to detect the expression of EMT associated genes (ZEB1, SNAI1, SNAI2, E-cadherin, N-cadherin) after overexpression LINC00152 and knockdown of HuR. C RIP assay of HuR binding RNAs of EMT related genes with an anti-Flag antibody in silenced LINC00152 or control cells. Data for each individual mRNA was normalized to the IgG pull-down product of that mRNA. D The invasive ability of overexpression LINC00152 and knockdown of HuR was analyzed by a transwell assay. Data have been presented as the mean ± SD of three independent experiments (**p < 0.01; ***p < 0.001; ****p < 0.0001. Student’s t-test).