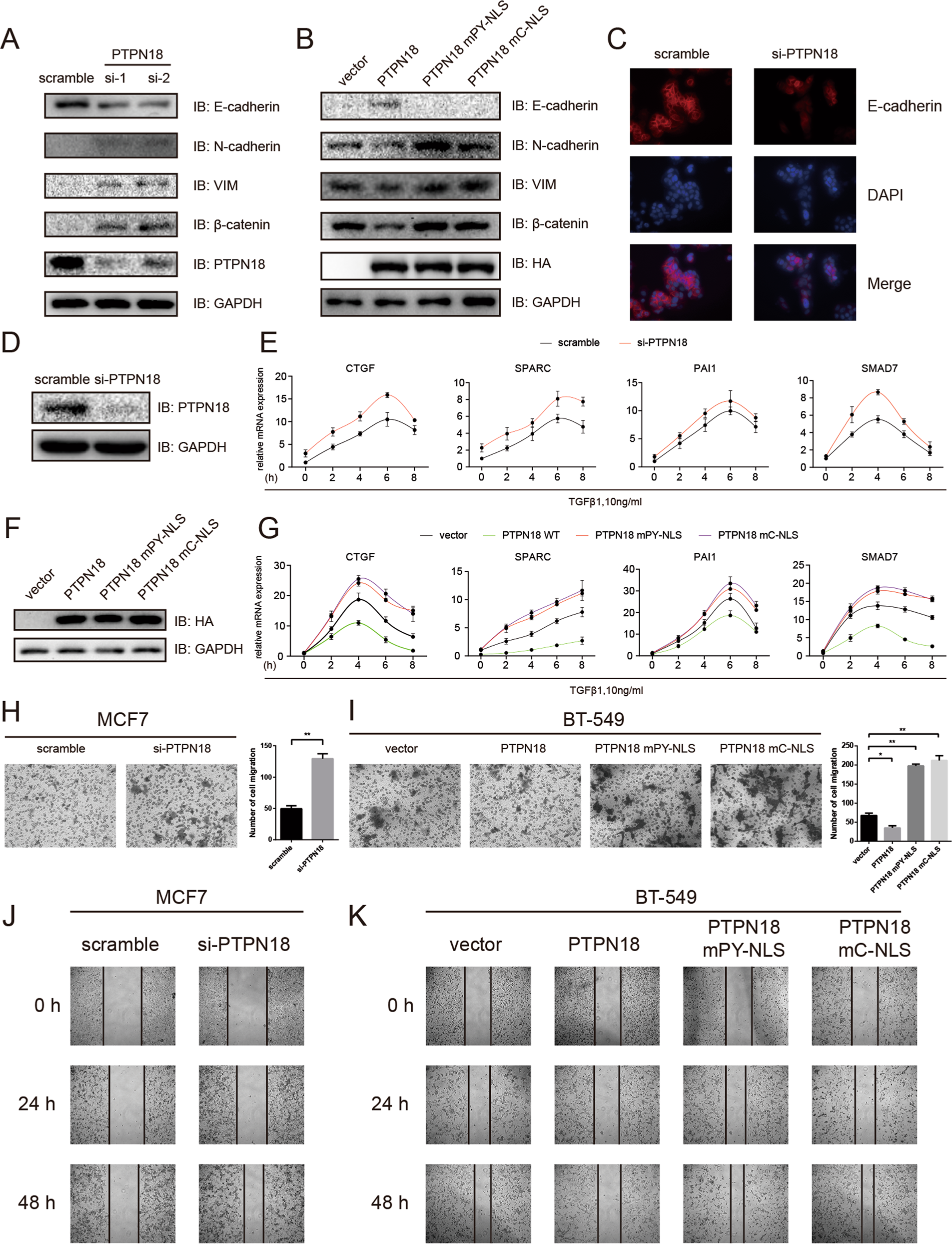
Fig. 5: Nuclear PTPN18 suppresses EMT, TGF-β signaling, and motility.
From: Nuclear import of PTPN18 inhibits breast cancer metastasis mediated by MVP and importin β2

A Immunoblot analysis of PTPN18 and various EMT markers in MCF7 cells treated with PTPN18 siRNAs. B Immunoblot analysis of PTPN18 and various EMT markers in BT-549 cells after ectopic expression of PTPN18 derivatives. C Immunofluorescence of E-cadherin in MCF7 cells treated with PTPN18 siRNA. D Representative immunoblots showing the effects of PTPN18 knockdown in MCF7 cells. E qRT-PCR analysis of TGF-β downstream genes at the indicated time points in cells treated with TGFβ1 (10 ng/ml) and PTPN18 knockdown. F Representative immunoblots showing the expression of ectopic PTPN18 derivatives in BT-549 cells. G qRT-PCR analysis of TGF-β downstream genes in cells treated with TGFβ1 (10 ng/ml) and transfected with ectopic PTPN18 derivatives. H, I Representative images of the Transwell invasion assays of MCF7 cells with PTPN18 knockdown and BT-549 cells with ectopic expression of PTPN18 derivatives, respectively. The cell number was determined in six randomly acquired images. J, K Wound healing assays of MCF7 cells with PTPN18 knockdown and BT-549 cells with ectopic expression of PTPN18, respectively.