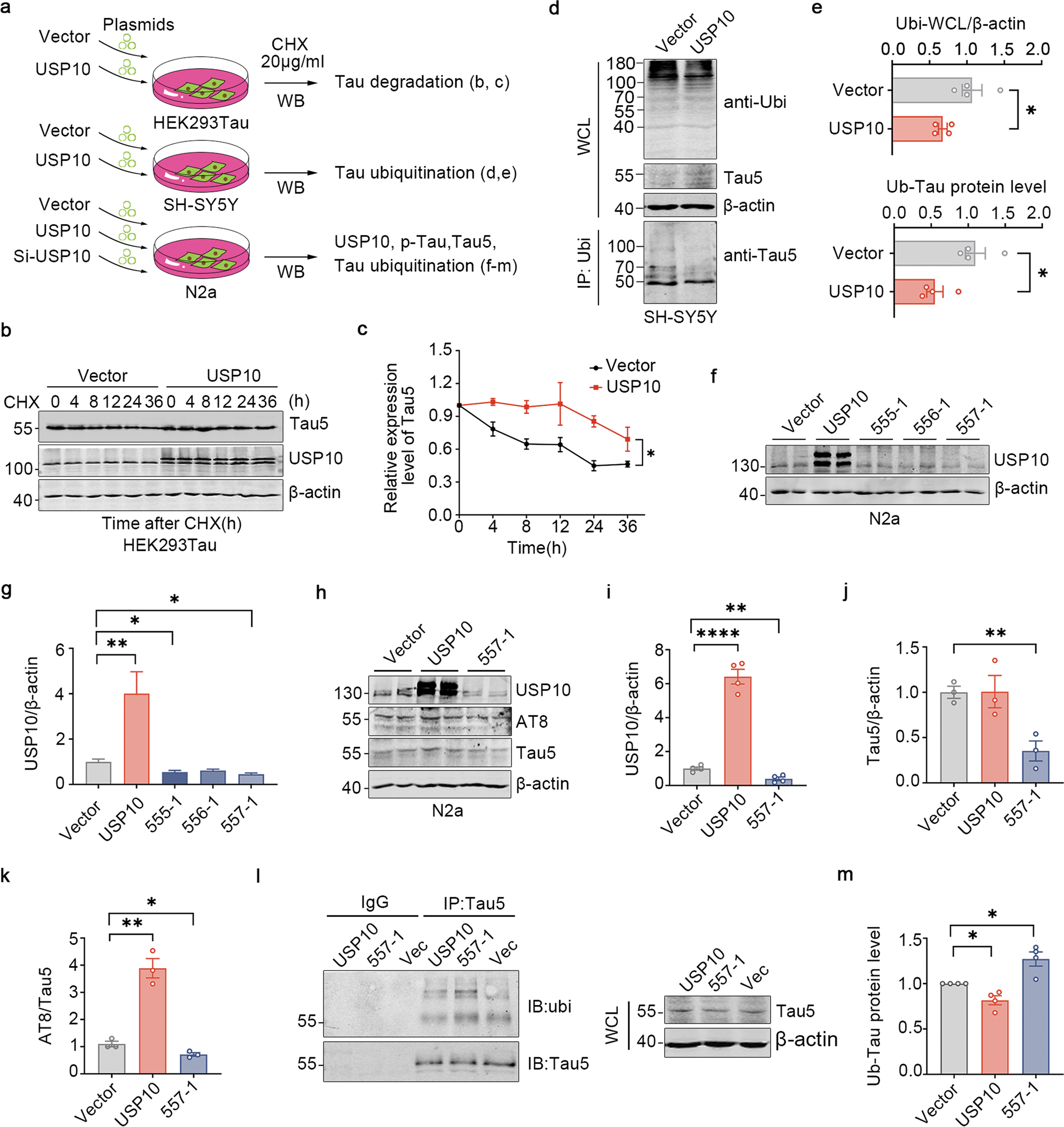
Fig. 4: USP10 promotes Tau stability by slowing down its turnover.

a A Schematics of the experimental design. b HEK293Tau cells were transfected with USP10 plasmids for 6 h, followed by treatment with cycloheximide (CHX, 20 μg/ml) for the indicated times to inhibit protein synthesis, and then analyzed by immunoblotting. c Quantification of the b blots, n = 3, p-value significance is calculated from a two-way ANOVA. d SH-SY5Y overexpressed with USP10 for 48 h, ubi was immunoprecipitated with anti-ubi polyclonal antibodies and then immunoblotted with monoclonal anti-Tau5 antibody. e Graph showing the normalized protein levels of ubiquitin of Tau and total protein; n = 4, p-value significance is calculated from a two-tailed t-test compared with vector. f, g N2a cells were transfected with the indicated siRNAs of USP10 for 48 h and the regulation of USP10 levels by the plasmids was evaluated. h N2a cells lysates expressing vector, USP10-OE, or USP10 siRNA plasmids were extracted. The panels show immunoblots of USP10, AT8, and Tau5. i–k Quantification of the relative USP10 and Tau5 protein levels are normalized to β-actin, relative AT8 level is normalized to Tau5. l, m USP10 regulated the ubiquitination of Tau as detected by IP in N2a cells. Anti-Tau5 immunoprecipates and WCL were analyzed using western blotting. p-value significance is calculated from a two-tailed t-test compared with vector, *P < 0.05, **P < 0.01, ****P < 0.0001. WCL, whole cells lysates.