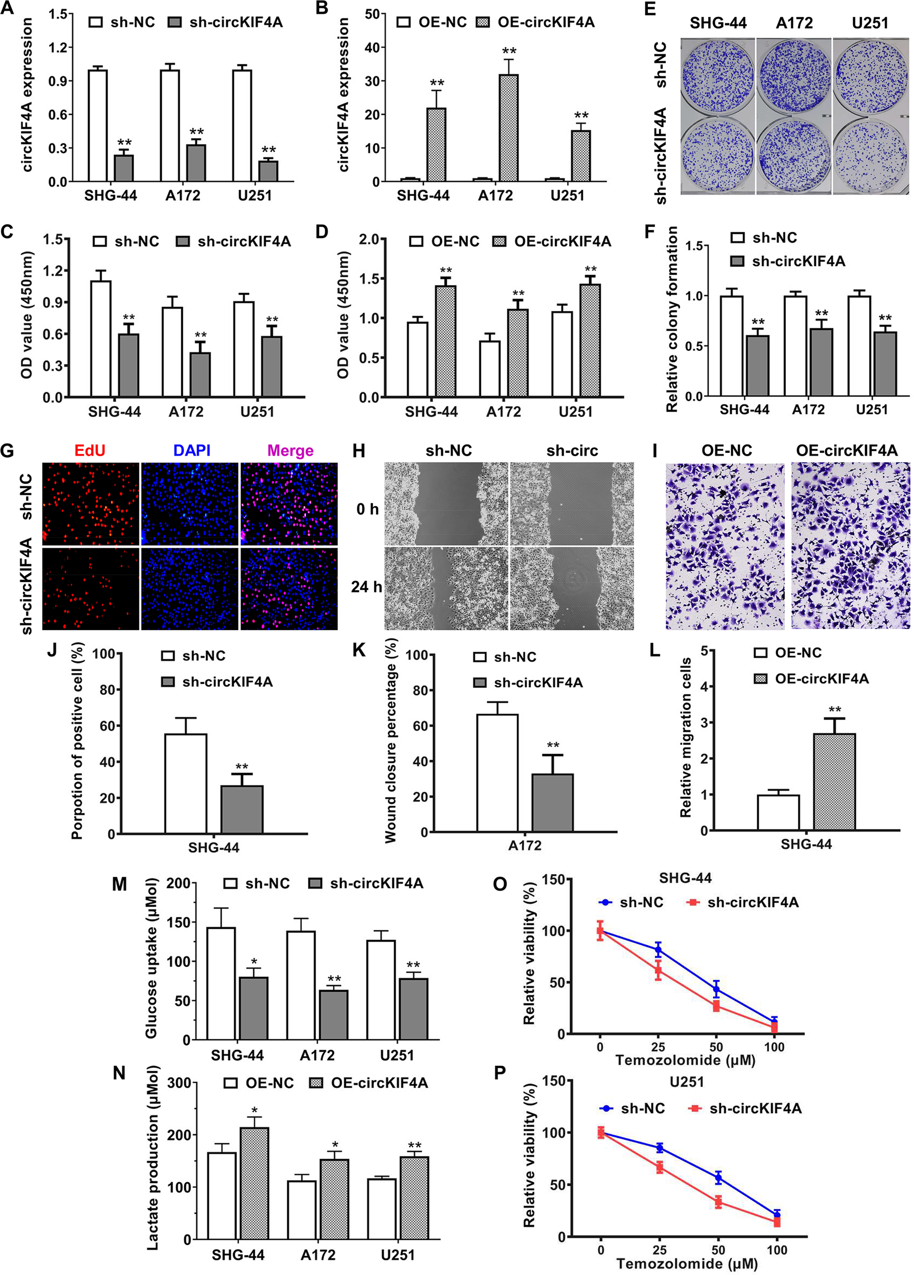
Fig. 2: circKIF4A accelerates glycolysis to promote glioma growth and temozolomide resistance in vitro.
From: CircKIF4A promotes glioma growth and temozolomide resistance by accelerating glycolysis

A The effect of shRNAs was validated in SHG-44, A172, and U251 glioma cell lines. B The overexpression efficiency of circKIF4A was examined by qPCR analysis. C, D Knockdown and overexpression of circKIF4A significantly decreased and increased the cell proliferation rate evaluated by CCK-8 assays in SHG-44, A172, and U251 glioma cell lines. E, F Inhibition of circKIF4A attenuated the colony forming ability of three glioma cell lines assessed by colony-formation experiments. G, J The cell proliferation rate was evaluated by an EdU assay. H, K Silencing of circKIF4A decreased the wound closure percentage due to the decreased cell migration ability assessed by a wound-healing assay in the A172 glioma cell line. I, L Overexpression of circKIF4A increased the relative migration cells because of the increased cell migration ability evaluated by transwell assays in the SHG-44 glioma cell line. M The glucose uptake rate of three glioma cell lines was reduced after transfection with shRNA. N The lactate production rate of three glioma cell lines was increased after overexpressing circKIF4A. O, P Inhibition of circKIF4A remarkably enhanced the sensitivity of glioma to temozolomide treatment in SHG-44 and U251 glioma cell lines. *p < 0.05. **p < 0.01. The experiment was repeated three times independently.