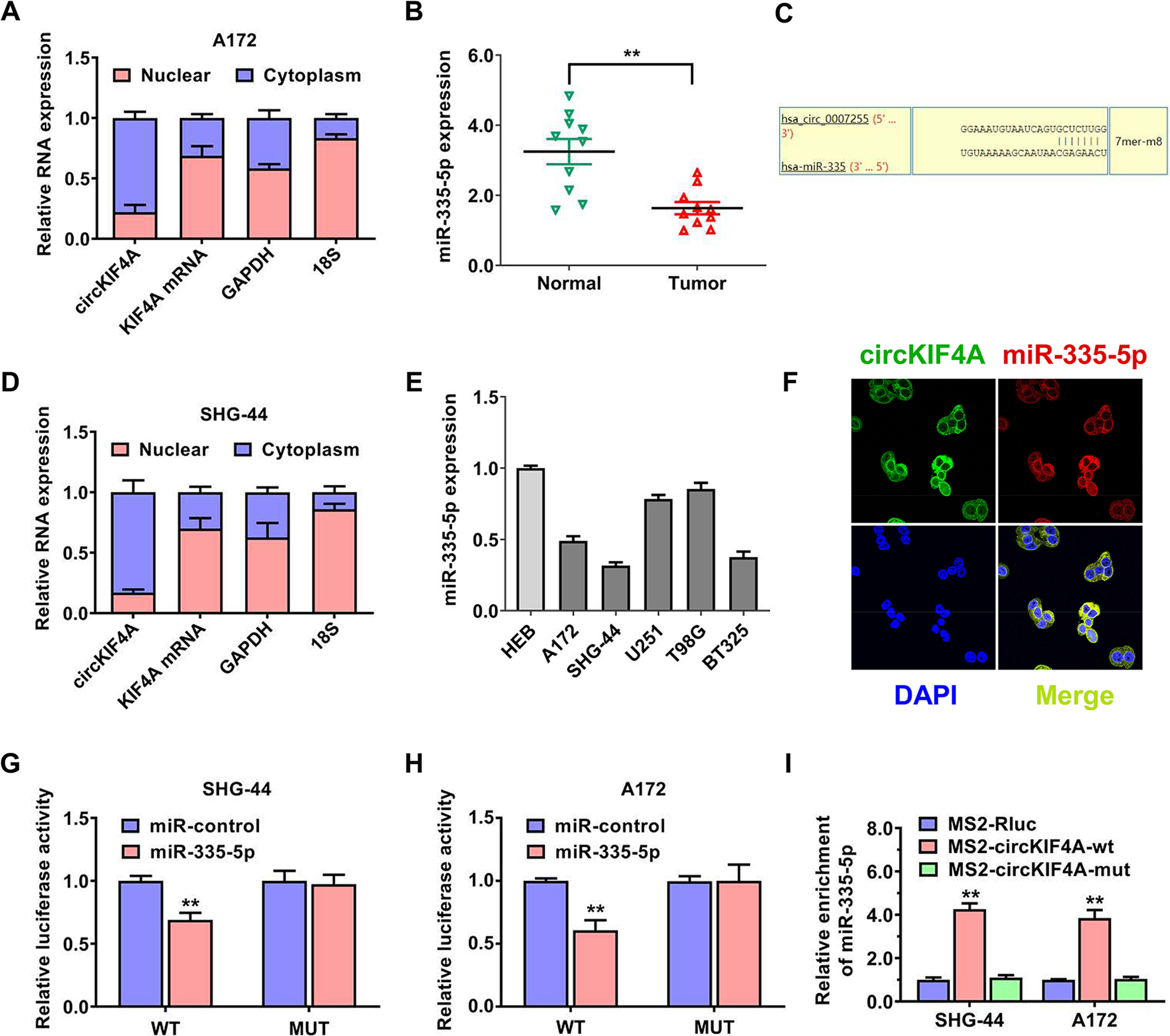
Fig. 4: circKIF4A binds miR-335-5p to promote glioma progression.
From: CircKIF4A promotes glioma growth and temozolomide resistance by accelerating glycolysis

A circKIF4A, KIF4A linear mRNA, 18S, and GAPDH in nuclear and cytoplasmic fractions in A172 cells were assessed by RT–qPCR. B MiR-355-5p was expressed at low level in the glioma tissues compared to paired normal tissues. C Predicted interacting sites of miR-335-5p within the circKIF4A whole sequence. D circKIF4A, KIF4A linear mRNA, GAPDH, and 18S in nuclear and cytoplasmic fractions in SHG-44 cells were assessed by RT–qPCR. E MiR-355-5p was expressed at lower level in glioma cell lines than in the normal cell line HEB. F Confocal laser imaging revealing that circKIF4A and miR-355-5p were colocalized in SHG-44 glioma cells. G, H Dual luciferase reporter assay of SHG-44 and A172 glioma cell lines transfected with miR-335-5p mimics and circKIF4A wild-type (wt)/mutant (mut) luciferase vectors. I MS2-based RNA immunoprecipitation assays were applied to prove the binding of miR-355-5p to circKIF4A in both SHG-44 and A172 glioma cell lines. The relative enrichment of RNA in each group was normalized to the input group. **p < 0.01. The experiment was repeated three times independently.