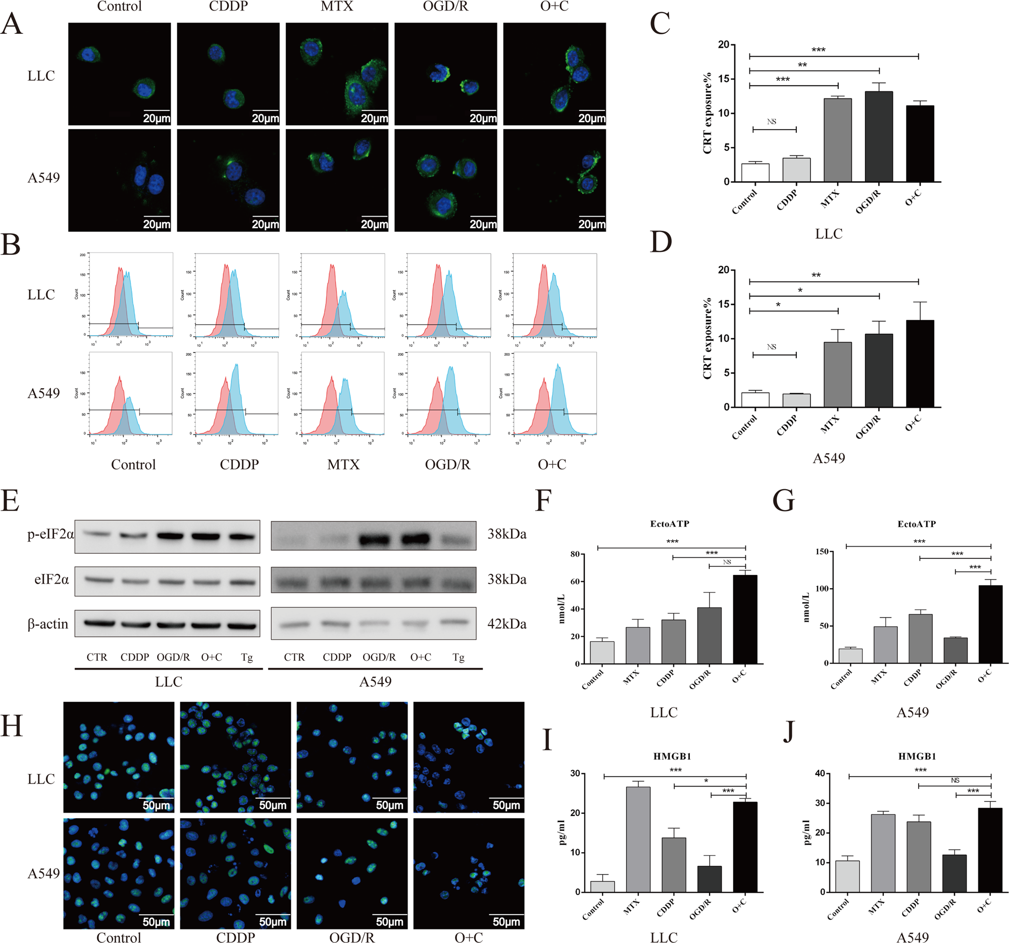
Fig. 2: O + C increases the levels of ICD-associated DAMPs.

A–D LLC and A549 cells were treated with DMF solvent control, MTX, CDDP, OGD/R or O + C at the indicated dose for 6 hours, followed by the confocal imaging and cytofluorometric detection of ecto-CRT. E LLC and A549 cells were treated with DMF solvent control, CDDP (100 μM), OGD/R, O + C or thapsigargin (Tg, 2 μM) for 30 min, then cells were harvested, and proteins were detected by western blot. F, G LLC and A549 cells were treated as in A and B for 20 h, and the supernatant was deproteinized and assessed for extracellular ATP by a luciferase-based assay. H–J LLC and A549 cells were treated as in A and B for 24 h, and then, the representative confocal images show the HMGB1 distribution in cells H, and the release of HMGB1 into the supernatant was assessed by an HMGB1-specific ELISA I, J. The quantification combines data from three independent experiments. Data are reported as the mean ± SEM, and statistical analyses were performed with one-way ANOVA followed by the Dunnett post hoc test. *P < 0.05, **P < 0.01, and ***P < 0.001.