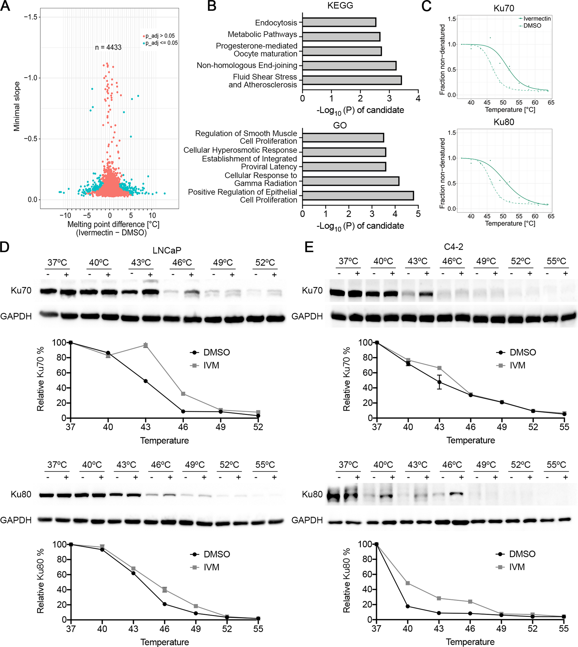
Fig. 6: Ivermectin targeted to Ku70/Ku80.
From: Integrated analysis reveals FOXA1 and Ku70/Ku80 as targets of ivermectin in prostate cancer

A Volcano plot of melting point difference calculated from the ivermectin versus DMSO controls in living 22RV1 cells. Blue circles represent significant melting temperature differences and red circles show all remaining proteins. B KEGG and GO pathways by KOBAS showed the enrichment pathway of the proteins with the melting temperature difference (ΔTm) more than ±3 °C. C Melting curves for Ku70/Ku80 generated from mass spectrum in 22RV1 cells. D, E Western blots showing thermostable Ku70/Ku80 following indicated heat shocks in the presence (+) or absence (−) of 50 μM ivermectin in LNCaP (D) and C4-2 (E) cells.