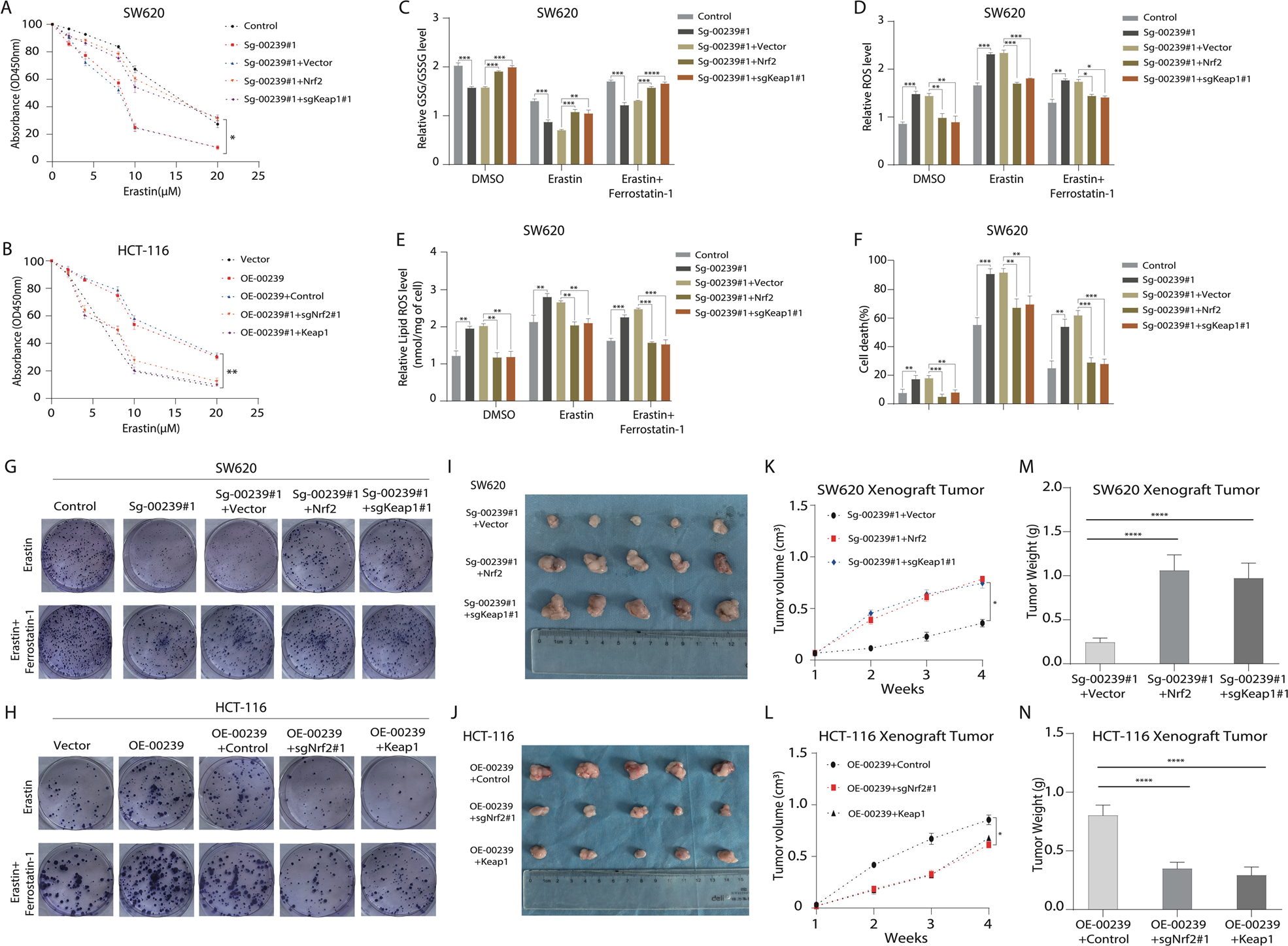
Fig. 5: LINC00239 regulates ferroptosis by modulating the expression of the Keap1/Nrf2 signaling pathway.

A, B Dose-dependent toxicity of erastin-induced cell death. C–F GSH/GSSG ratios (C), ROS levels (D), lipid ROS (E), and cell viability (F) was measured in the four indicated cell lines after treated with 10 μM erastin for 48 h and the addition of 2 µM ferrostatin-1 (Fer-1). G, H Colony-formation assay to evaluate the cell viability of LINC00239 on colorectal cancer cells after treated with 2 μM erastin and the addition of 2 µM ferrostatin-1 (Fer-1). I–N Nude mice are shown after injection of HCT-116-OE-00239 and SW620-sg-00239#1 cells stably expressing the control vector, sgNrf2#1, OE-Nrf2, sgKeap1#1, or OE-Keap1 expression plasmids. Tumor formation was monitored at the images (I, J), indicated times (K, L), and weights (M, N) were recorded (n = 5). All experiments were thereafter treated with erastin three times a week. Data shown represent mean ± SD from three independent experiments. ns P > 0.05, **P < 0.01, ***P < 0.001, ****P < 0.0001, Student’s t test.