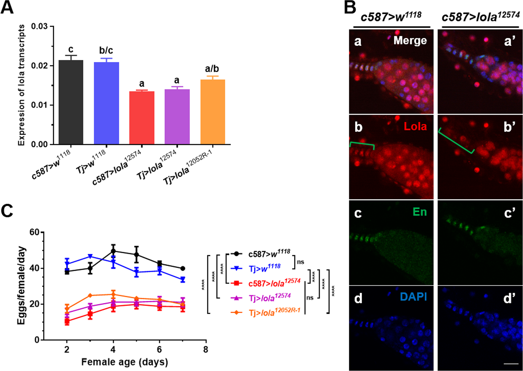
Fig. 2: Lola is required for female fertility.

A Expression of lola transcripts in the ovaries of the c587 > lola12574, Tj > lola12574, Tj > lola12052R-1, c587 > w1118 and Tj > w1118 fly lines. For each graph, different letters above bars indicate groups significantly differed from one another (p < 0.05, one-way ANOVA followed by a post hoc Tukey’s honestly significant difference [HSD] test using GraphPad). B Adult ovaries from the control c587 > w1118 line (a-d) and c587 > lola12574 RNAi line (a’-d’) were immunostained with Lola and En antibodies, and nuclei were stained with DAPI. In the c587 > lola12574 RNAi line, reduced Lola protein level was observed in TFCs compared to the c587 > w1118 line (green brackets in b and b’). C Female fertility tests were performed in the above fly lines. Significant difference was determined by one-way ANOVA followed by a post hoc Tukey’s HSD test and indicated by asterisks: **** p < 0.0001; ns, non-significant. Scale bar: 10 µm in B.