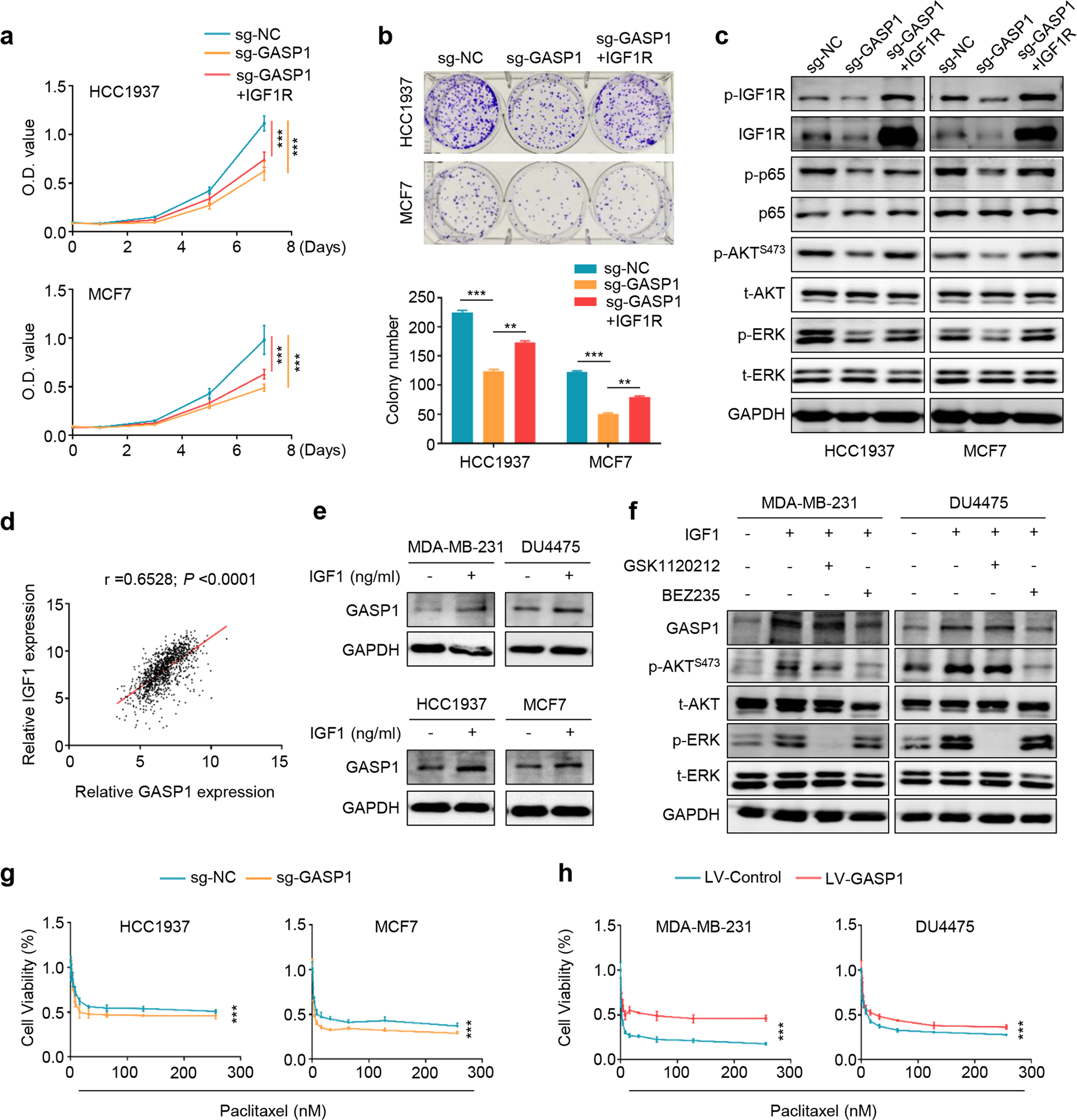
Fig. 6: GASP1 forms a positive feedback loop with IGF1/IGF1R pathway to enhance breast cancer cell growth and decrease their response to paclitaxel.

a The effect of ectopic expression of IGF1R in GASP1 knockout HCC1937 and MCF7 cells on cell proliferation, b colony formation, and the activities of IGF1/IGF1R, NF-κB, PI3K/AKT, and MAPK/ERK pathways c. GAPDH was used as a loading control. d Correlation analysis of GASP1 with IGF1 expression using the TCGA database. e Western blot analysis of GASP1 expression in the indicated cells treated with 100 ng/mL of IGF1 and PBS. f Western blot analysis of GASP1, phosphorylated AKT (p-AKTS473), total AKT (t-AKT), phosphorylated ERK (p-ERK), and total ERK (t-ERK) in MDA-MB-231 and DU4475 cells treated with PI3K inhibitor (BEZ235, 1 μM), MEK inhibitor (GSK1120212, 0.5 μM) and DMSO in the presence or absence of IGF1 (100 ng/mL). g, h The effect of GASP1 knockout or overexpression on the response of breast cancer cells to paclitaxel. Data were presented as mean ± SD. ***P < 0.001.