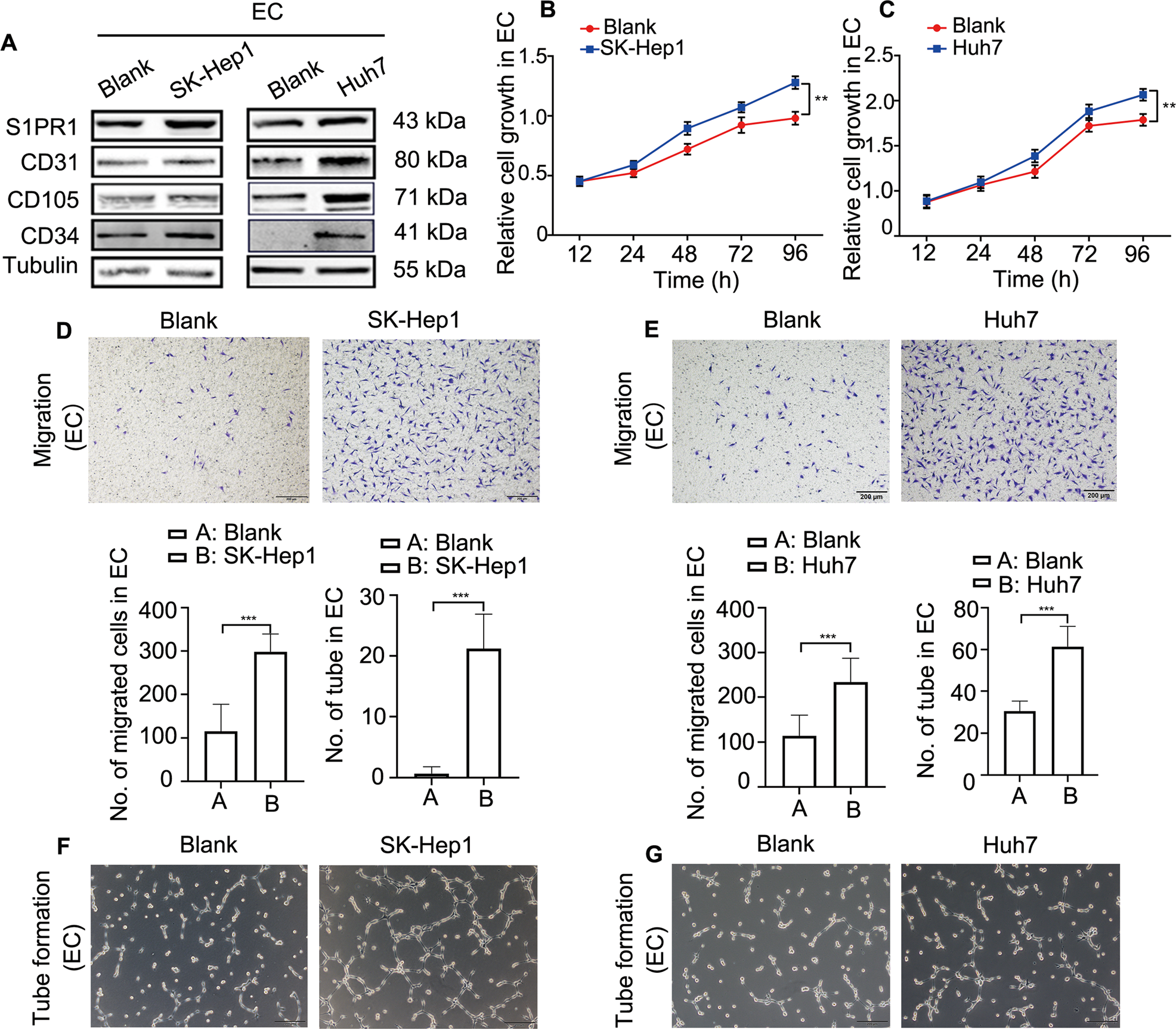
Fig. 2: The functions of HAECs induced by conditioned media from HCC cells (SK-Hep1 and Huh7) are enhanced.

A The markers of ECs CD31/CD34/CD105 and S1PR1 in HAECs induced by conditioned media from SK-Hep1 and Huh7 cells were assessed by WB. B, C CCK-8 was used to detect the proliferative ability of HAECs induced by conditioned media from SK-Hep1 cells (B) and Huh7 cells (C). D, E Migration of HAECs treated with conditioned media from SK-Hep1 cells (D) and Huh7 cells (E). Scale bar: 200 μm. F, G Tube formation of HAECs treated with conditioned media from SK-Hep1 cells (F) and Huh7 cells (G), indicating angiogenic ability. Scale bar: 200 μm.