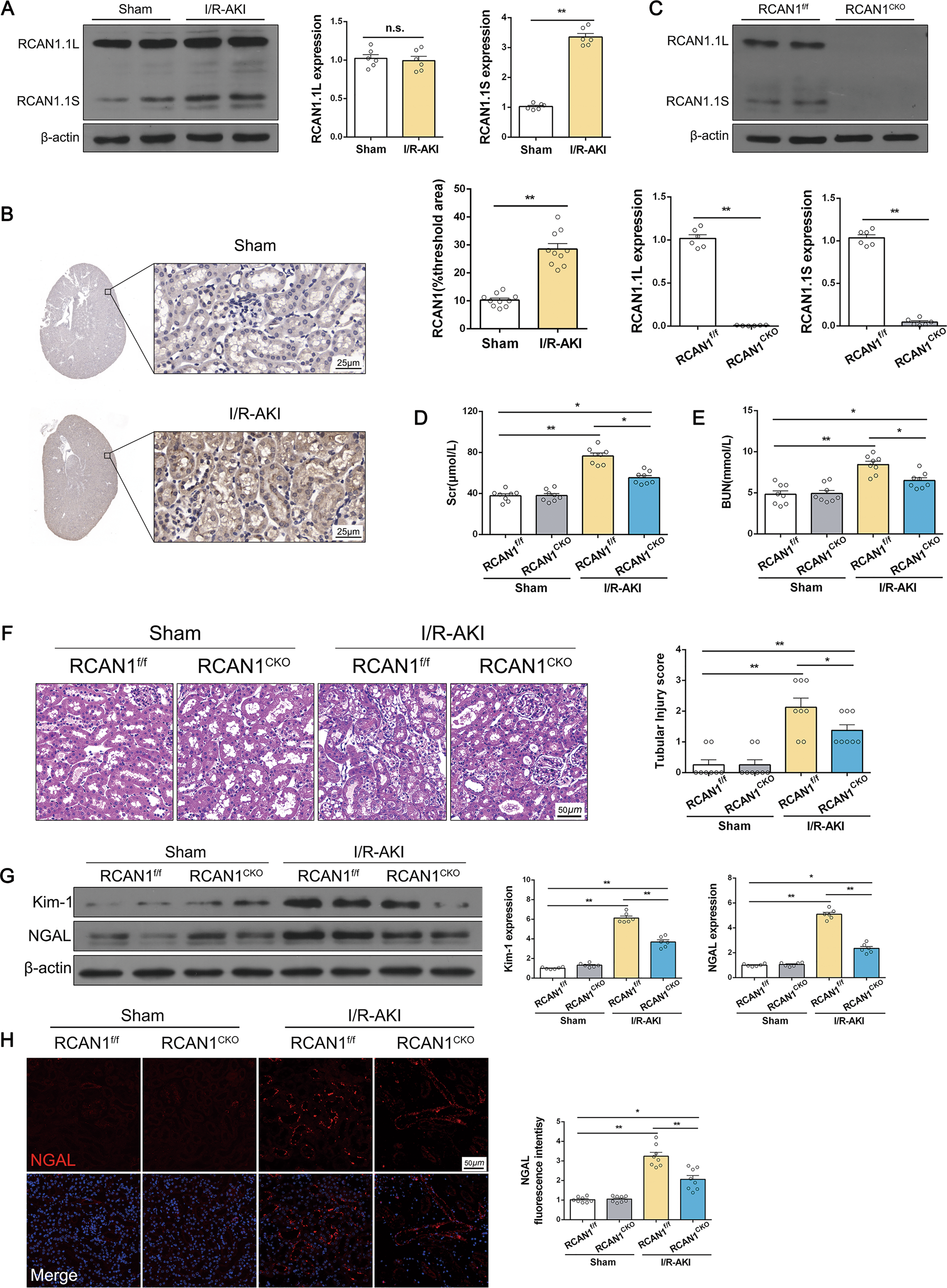
Fig. 1: RCAN1 deletion attenuated I/R-initiated renal damage.

A, B WT mice were subjected to I/R injury. The kidneys of sham operation or I/R-AKI were isolated, and RCAN1 was monitored via Western blotting and IHC. Scale bar, 25 μm. n = 6. C RCAN1 expression in RCAN1f/f and RCAN1CKO mice was detected by Western blotting (n = 6). D, E Scr and BUN were measured using an assay kit (n = 8). F HE staining was conducted to observe I/R-mediated renal damage. Scale bar, 50 μm (n = 6). G The protein levels of Kim-1 and NGAL in kidney tubular injury were evaluated by Western blotting (n = 6). H An immunofluorescence (IF) assay was performed to analyze the expression of NGAL in response to renal I/R injury. Scale bar, 50 μm. n = 3 *p < 0.05, **p < 0.01.