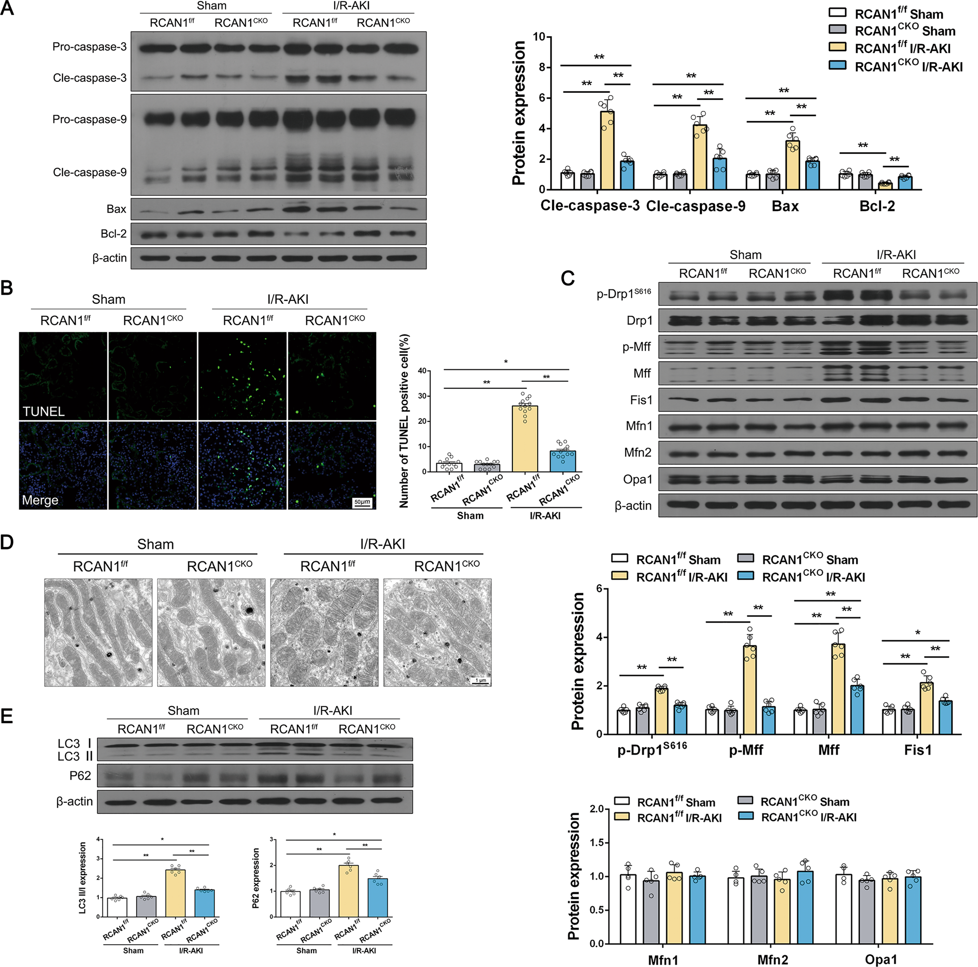
Fig. 2: RCAN1 deletion reduced I/R-initiated mitochondrial damage and apoptosis.

A Western blotting was performed to analyze the expression of Pro-caspase-3, Cle-caspase-3, Pro-caspase-9, Cle-caspase-9, Bax, and Bcl-2 from sham-operated and I/R-AKI kidneys of RCAN1f/f and RCAN1CKO mice (n = 6). B A TUNEL assay was conducted to observe cell death. The number of TUNEL-positive cells was counted in the right panel. Scale bar, 50 μm. n = 3. C Western blotting was performed to analyze the expression of p-Drp1S616, Drp1, p-Mff, Mff, Fis1, Mfn1, Mfn2, and Opa1 from sham-operated and I/R-AKI kidneys of RCAN1f/f and RCAN1CKO mice (n = 6). D Representative TEM micrographs of mitochondrial morphology from sham-operated and I/R-AKI kidneys of RCAN1f/f and RCAN1CKO mice. Scale bar, 1 μm. E Western blotting was performed to analyze the protein levels of LC3 and P62 (n = 6). *p < 0.05, **p < 0.01.