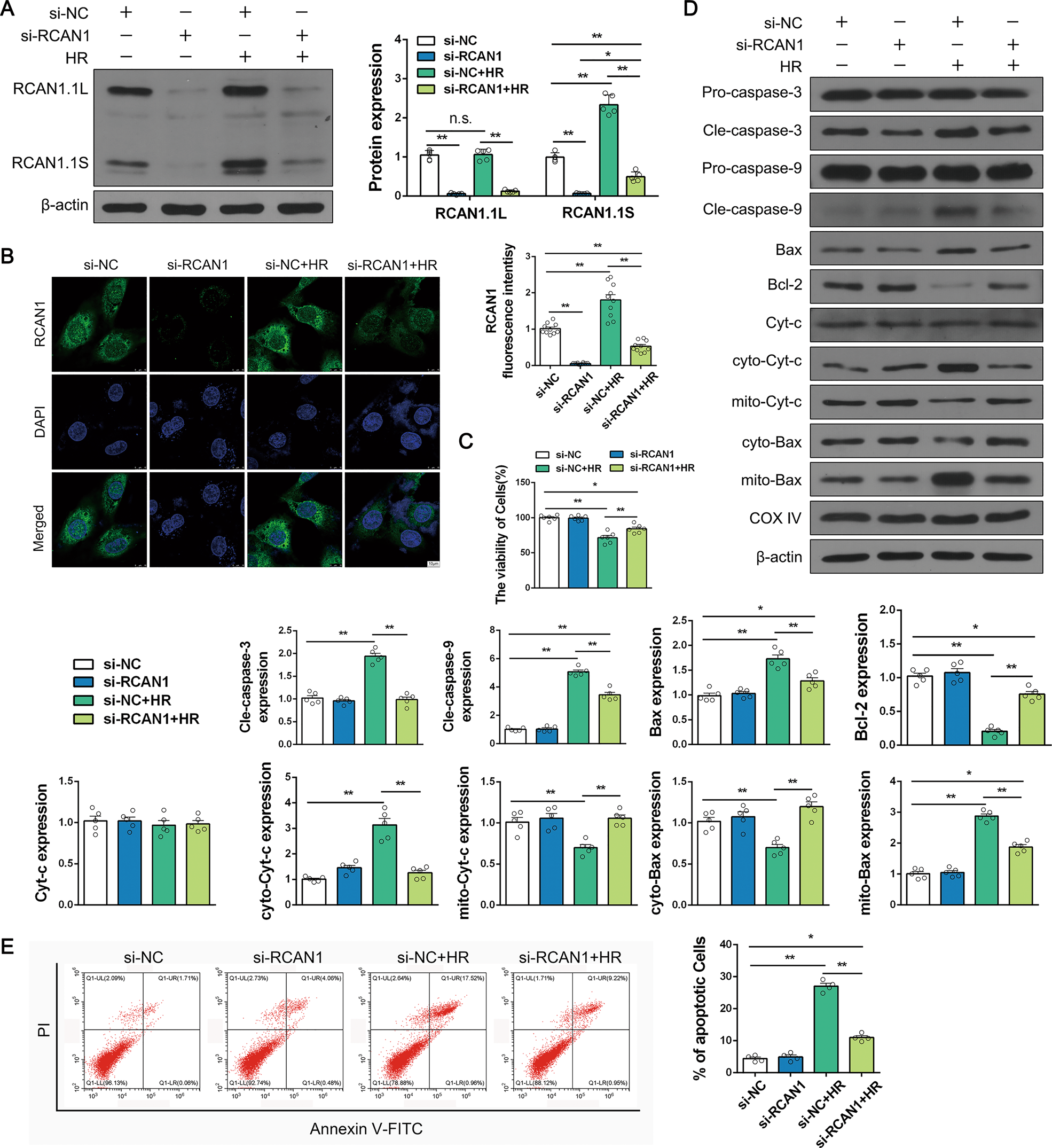
Fig. 3: RCAN1 silencing alleviated HR injury by inhibiting apoptosis.

A Renal TEC line HK-2 was used with a hypoxia and reoxygenation (HR) stimulus to mimic animal I/R injury. siRNA against RCAN1 and si-NC were transfected into HK-2 cells. The alteration of RCAN1 was detected by Western blotting (n = 5). B An IF assay for RCAN1 and DAPI was used to tag the nucleus. Scale bar, 10 μm. n = 3. C A CCK-8 assay was performed to analyze cellular viability (n = 5). D The proteins of cytoplasm and mitochondria were fractionated, and Western blotting was performed to analyze the expression of Pro-caspase-3, Cle-caspase-3, Pro-caspase-9, Cle-caspase-9, Bax, Bcl-2, Cyt-c, cyto-Cyt-c, mito-Cyt-c, cyto-Bax, and mito-Bax, with β-actin as the loading control for cytoplasm and COX IV for mitochondria. n = 5. E HK-2 cells were stained with Annexin V-FITC and PI to determine cell apoptosis using a flow cytometry assay (n = 4). *p < 0.05, **p < 0.01.