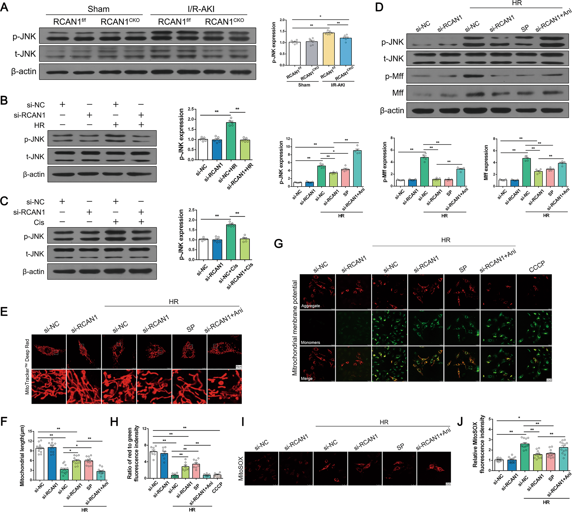
Fig. 5: RCAN1-induced mitochondrial dysfunction via the JNK/Mff pathway.

A Western blotting was performed to analyze the expression of p-JNK and JNK from sham-operated and I/R-AKI kidneys of RCAN1f/f and RCAN1CKO mice (n = 6). B, C HK-2 cells were treated with HR or cisplatin, and the expression levels of p-JNK and JNK were detected by Western blotting (n = 5). D HK-2 cells were treated with JNK inhibitor SP600125 (SP) and JNK activator Anisomycin (Ani) and then exposed to HR. Western blotting was used to evaluate changes in p-JNK, JNK, p-Mff, and Mff expression (n = 5). E, F HK-2 cells were treated with SP and Ani, and mitochondrial morphology of HK-2 was assessed by MitoTrackerTM Deep Red staining, and the average length of mitochondria was measured. Scale bar, 10 μm. n = 3. G, H HK-2 cells were treated with SP and Ani, and the mitochondrial potential was observed via JC-1 staining. The ratio of red to green fluorescence was recorded to quantify the mitochondrial potential (rate). n = 3. I, J Mitochondrial ROS levels were detected by MitoSOX and analyzed by confocal microscopy (n = 3). Scale bar, 25 μm. *p < 0.05, **p < 0.01.