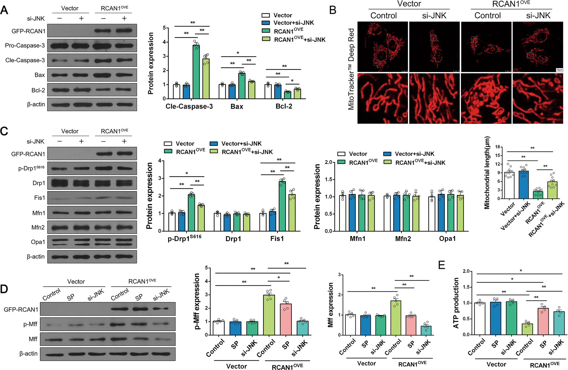
Fig. 8: JNK silencing ameliorated RCAN1 overexpression-induced mitochondrial dysfunction and apoptosis.

A HK-2 cells were transfected by empty vector and RCAN1OVE, and siRNA against JNK was transfected into cells. Protein levels of GFP-RCAN1, Pro-caspase-3, Cle-caspase-3, Bax, and Bcl-2 were assayed by Western blotting (n = 5). B Mitochondrial morphology of HK-2 was assessed by MitoTrackerTM Deep Red staining, and the average length of mitochondria was measured. Scale bar, 10 μm. n = 3. C Western blotting was performed to analyze the expression of GFP-RCAN1, p-Drp1S616, Drp1, Fis1, Mfn1, Mfn2, and Opa1 in HK-2 cells (n = 5). D HK-2 cells were treated with SP or siRNA against JNK under RCAN1OVE, and the protein levels of GFP-RCAN1, p-Mff, and Mff in cells were assayed by Western blotting (n = 5). E ATP production was measured to reflect mitochondrial function. n = 3. *p < 0.05, **p < 0.01.