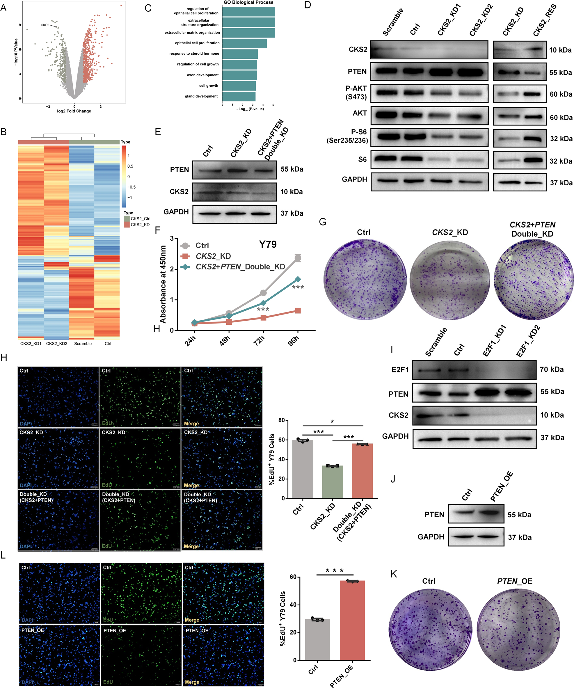
Fig. 5: CKS2 regulates cancer-associated PI3K–AKT signaling pathway.
From: E2F1/CKS2/PTEN signaling axis regulates malignant phenotypes in pediatric retinoblastoma

A Volcano plot of gene-level expression changes after CKS2 knockdown. The orange and green dots represent genes with an at least two-fold increase or decrease in expression level in CKS2-KD cells compared with control cells. B Heatmap of log2-transformed expression profiles for DEGs compared CKS2-KD cells with control cells. Orange and blue denote increased and decreased expression, respectively. C GO enrichment analysis for all DEGs showed in (C). D Western blotting validations of PI3K–AKT–mTOR signaling pathway-associated proteins in CKS2-KD and CKS2-Rescue cells compared with corresponding control Y79 cells. E Western blotting was used to validate the knockdown of PTEN in CKS2 down-regulated Y79 cells. F–H Knockdown of PTEN in CKS2 down-regulated Y79 cells reversed cell proliferation (F), colony formation (G) and EdU staining assay (H, Representative images at left panel and quantification of percent EdU+ cells at right panel, shown as mean ± SEM, **p < 0.01, ***p < 0.001, n ≥ 3). I Western blotting was used to validate expression of PTEN in E2F1 knockdown Y79 cells. J Lentivirus overexpression of PTEN (PTEN-OE) in Y79 cells was validated by Western blotting. GAPDH served as the internal control. K, L Colony formation assay (K) and EdU staining assay (L; Representative images at left panel and quantification of percent EdU+ cells at right panel, shown as mean ± SEM, **p < 0.01, ***p < 0.001, n ≥ 3) of Y79 cells between Ctrl group and PTEN-OE group. ***P < 0.001; **P < 0.01; *P < 0.05, by two-tailed t-test.