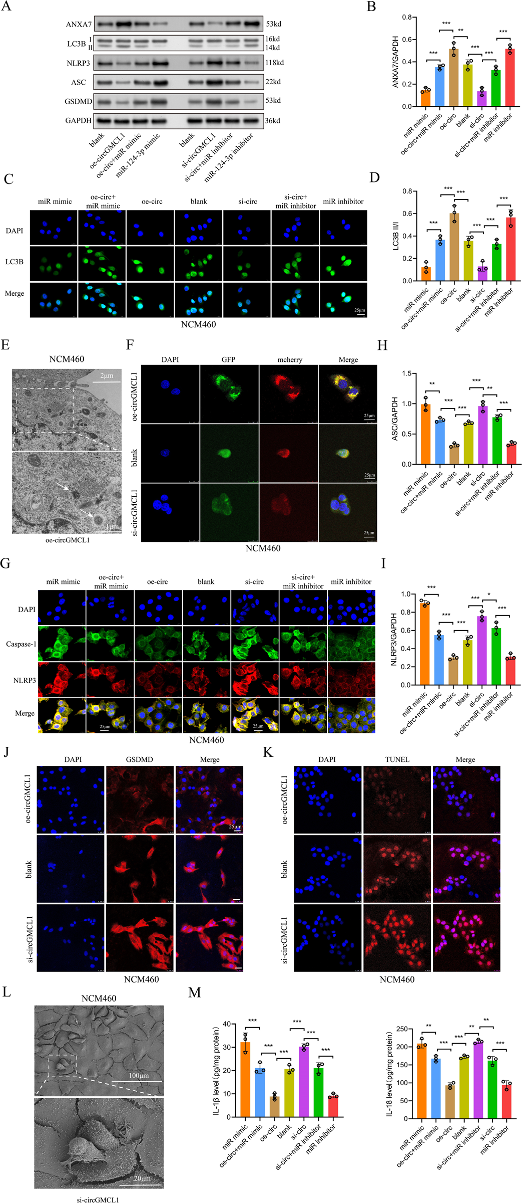
Fig. 5: Biological functions of circGMCL1 in epithelial cells.

A Results of western blotting showing protein levels of ANXA7, LC3B, NLRP3, ASC, and GSDMD. B Quantitative results of ANXA7 expression in western blotting test. Immunofluorescence (C) and quantitative analysis (D) of LC3B expression by western blotting in NCM460 cells. E Representative TEM images of the autophagosome in NCM460 cells transfected with oe-circcGMCL1. F Autophagy flux based on mCherry-GFP-LC3B retrovirus generation in NCM460 cells transfected with control, oe- and si-circGMCL1. G Immunofluorescence of NLRP3 and caspase-1 in NCM460 cells. Quantitative analysis of ASC H and NLRP3 I following western blotting test in NCM460 cells. GSDMD immunofluorescence (J) and TUNEL (K) assays in NCM460 cells. Representative pyroptosis SEM image (L). Proinflammatory cytokines (IL-1β and IL-18) in NCM460 cells M. QRT-PCR quantitative real time-polymerase chain reaction, ANXA7 annexin 7, TEM transmission electron microscope. Data are presented as mean ± SD. **P < 0.01, ***P < 0.001 by one-way ANOVA test.