Correction to: Cell Death and Disease https://doi.org/10.1038/s41419-018-0758-8, published online 18 June 2018
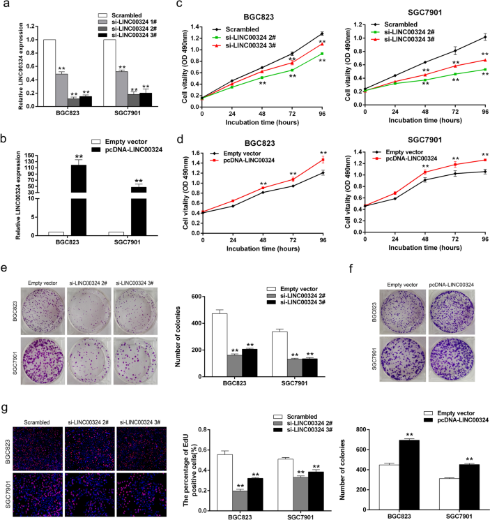
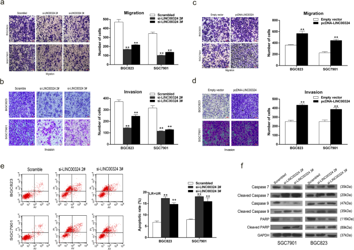
The original version of this article contained errors in figures 2 and 3. The author apologize for the errors. The corrected figures can be found below.


Author information
Authors and Affiliations
Corresponding author
Rights and permissions
Open Access This article is licensed under a Creative Commons Attribution 4.0 International License, which permits use, sharing, adaptation, distribution and reproduction in any medium or format, as long as you give appropriate credit to the original author(s) and the source, provide a link to the Creative Commons license, and indicate if changes were made. The images or other third party material in this article are included in the article’s Creative Commons license, unless indicated otherwise in a credit line to the material. If material is not included in the article’s Creative Commons license and your intended use is not permitted by statutory regulation or exceeds the permitted use, you will need to obtain permission directly from the copyright holder. To view a copy of this license, visit http://creativecommons.org/licenses/by/4.0/.
About this article
Cite this article
Zou, Z., Ma, T., He, X. et al. Correction: Long intergenic non-coding RNA 00324 promotes gastric cancer cell proliferation via binding with HuR and stabilizing FAM83B expression. Cell Death Dis 13, 780 (2022). https://doi.org/10.1038/s41419-022-05232-7
Published:
Version of record:
DOI: https://doi.org/10.1038/s41419-022-05232-7