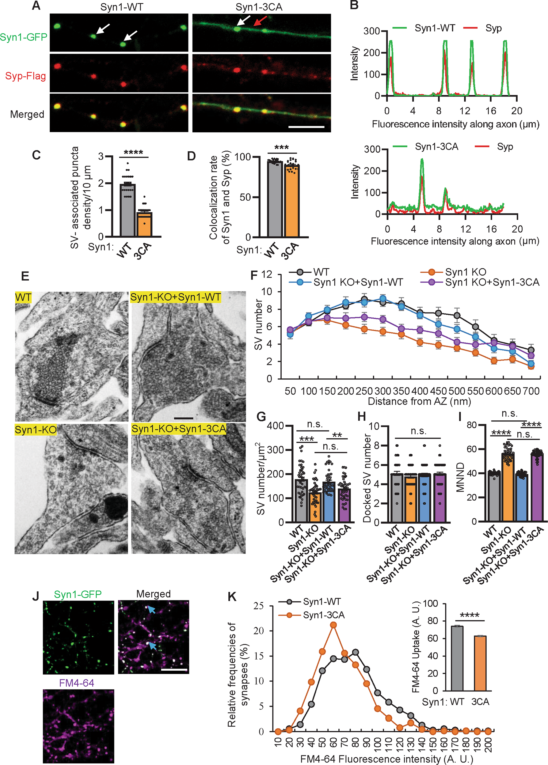
Fig. 2: Blocking Syn1 palmitoylation affects SVs clustering.

A Hippocampal neurons (Syn1-KO) were transfected at DIV8-9 to express Syp-Flag and Syn1-GFP or Syn1-3CA-GFP, and fixed at DIV15-16 for imaging. Synaptophysin (Syp) is a marker of SV cluster. Scale bar, 5 μm. B–D, the fluorescence intensity along axon (B), the density of SV-associated puncta (C, n = 25 ROI ., ***p < 0.001) and the colocalization (Pearson coefficient) of Syp and Syn1 were quantified (D, n = 25 ROI from 4 biological repeats, ***p < 0.001). E Representative electron micrographs of excitatory terminals of WT, Syn1-KO and Syn1-KO hippocampal neuron expressing Syn1 or Syn1-3CA. Scale bar, 200 nm. F Quantification of the number of synaptic vesicles located within 700-nm-wide compartments centered at the active zone of WT, Syn1-KO and Syn1-KO neuron expressing GFP-Syn1-WT or Syn1-3CA (n = 40-41 synapses from 3 mice). G–I, The SV density (WT vs Syn1-KO, ***p < 0.001; Syn1-KO + Syn1-WT vs Syn1-KO + Syn1-3CA, **p < 0.01), number of docked vesicles (p > 0.1) and SV clustering (mean nearest neighbor distance (MNND), WT vs. Syn1-KO, ****p < 0.0001; Syn1-KO + Syn1-WT vs. Syn1-KO + Syn1-3CA, ****p < 0.0001) were quantified (n = 44–46 synapses from 3 mice, one-way ANOVA). J Neurons expressing GFP-Syn1 were exposed to 55 mM KCl for uptake of FM4-64. Scale bar, 10 μm. K Measuring FM4-64 uptake in Syn1-GFP-positive synapses. (n = 642-705 ROI from 4 biological repeats, ****p < 0.0001). n.s., not significant. Data are mean ± s.e.m.