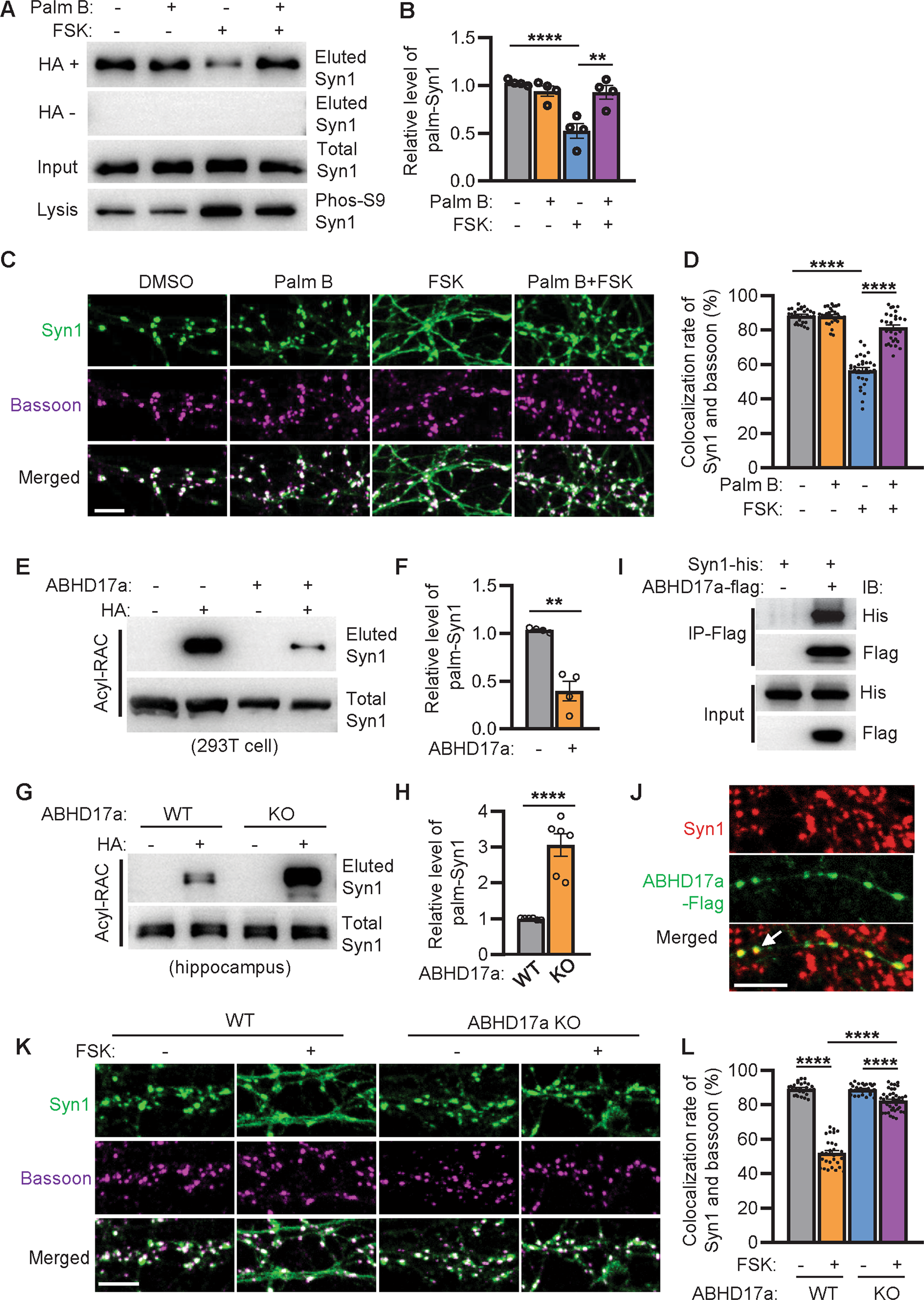
Fig. 6: FSK triggered SVs release depends on the downregulation of Syn1 palmitoylation.

A, B hippocampal neurons (DIV15) treated with either FSK (10 μM) or Palm B (10 μM) were analyzed for protein palmitoylation by Acyl-RAC assay. (n = 4 biological replicates; One-way ANOVA, DMSO vs. FSK, ****p < 0.0001; FSK vs. Palm B + FSK, **p = 0.002). C, D hippocampal neurons treated with FSK or Palm B was fixed for imaging. Scale bar, 5 μm. The colocalization rate of Syn1 and bassoon was quantified (n = 30 ROI from 4 biological replicates; One-way ANOVA, DMSO vs. FSK, ****p < 0.0001; FSK vs. Palm B + FSK, ****p < 0.0001). E, F ABHD17a was expressed with Syn1 in HEK-293T cells and evaluated for the level of palm-Syn1 (n = 4 biological replicates, **p = 0.0078). G, H lysates of WT and ABHD17a-KO mice hippocampi were evaluated for the level of palm-Syn1 (n = 4 biological replicates, ****p < 0.0001). I Syn1-his and ABHD17a-flag were expressed in HEK-293T cells and tested for immune-coprecipitation. J hippocampal neurons expressing flag-ABHD17a were fixed for colocalization analysis with endogenous Syn1. Scale bar, 5 μm. K, L hippocampal neurons isolated from WT and ABHD17a-KO mice were treated with or without FSK and stained with Syn1 and Bassoon for colocalization analysis. (n = 27–43 ROI from 4 biological repeats, WT vs. WT-FSK, ****p < 0.0001; WT-FSK vs. KO-FSK, ****p < 0.0001). Scale bar, 5 μm. Data are mean ± s.e.m.