Fig. 1: A high-throughput drug screen to identify drugs targeting CCA.
From: The therapeutic effect of KSP inhibitors in preclinical models of cholangiocarcinoma

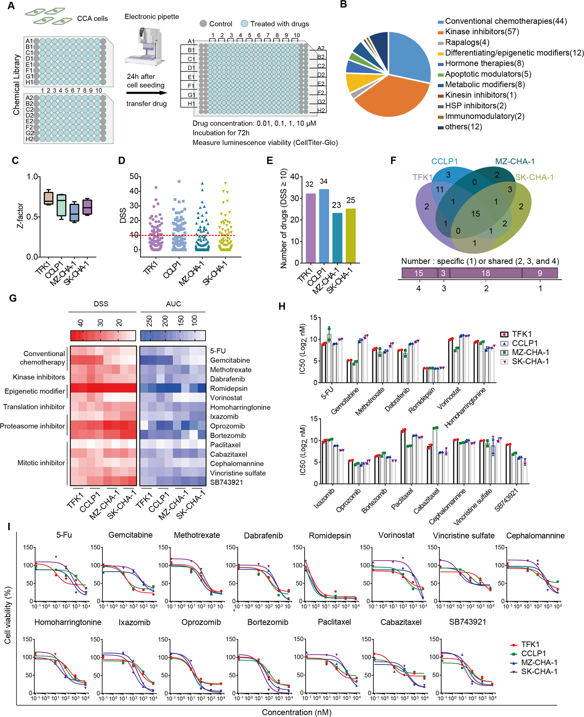
A Design of the high-throughput drug screen. Four CCA cell lines (TFK1, CCLP1, SK-CHA-1, MZ-CHA-1) were seeded into 384-well plates and treated with drugs in the chemical library for 72 h. Experiments were performed at four concentrations per drug (10, 1, 0.1, 0.01 μM) and two replicates were set for each treatment. B Categories of compounds in the chemical library used for the screen. The number of each drug was shown in the fan chart. C The Z-factors of cell viability for each plate of CCA cell lines. The ends of the box are the upper and lower quartiles, vertical lines inside the box show the median, and whiskers mark the minimum and maximum Z-factors for each plate of CCA cell lines. D The DSS (drug sensitivity score) for each drug in the four CCA cell lines. E The number of drugs with a DSS ≥ 10 in four CCA cell lines. F Venn diagram of identified drugs with DSS ≥ 10 in four CCA cell lines. 15 drugs were identified with DSS ≥ 10 in all four cell lines. G The DSS and AUC (area under the drug-response curve) of drugs with DSS ≥ 10 in all four cell lines. H IC50 values of the 15 drugs in four cell lines. I Dose-response curves for the effect of 15 sensitive drugs on cell viability.