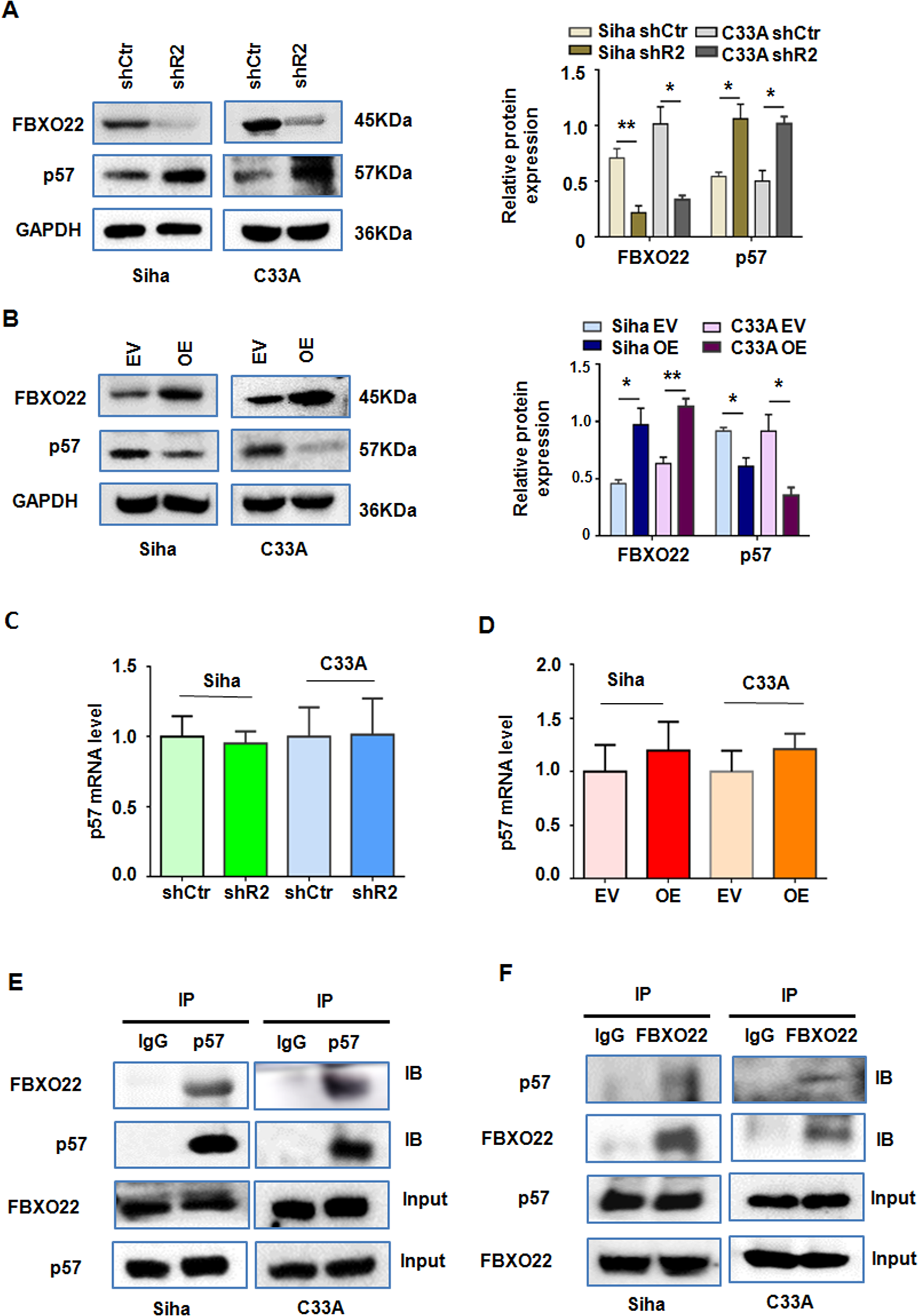
Fig. 5: FBXO22 regulates p57Kip2 protein level and physically interacts with p57Kip2.
From: Fbxo22 promotes cervical cancer progression via targeting p57Kip2 for ubiquitination and degradation

A, B FBXO22 knockdown increased p57 protein expression (A) and its ectopic expression reduced p57Kip2 protein expression (B) in SiHa and C33A cells detected by Western blotting analysis. Relative FBXO22 and p57Kip2 protein level is presented as normalized band density to the corresponding GAPDH band density. Each data in the plots is the mean ± SEM from three independent Western blots. *P < 0.05, **P < 0.01. shCtr: control shRNA, shR2: shFBXO22-2, EV: empty vector, OE: FBXO22 overexpression. C, D FBXO22 knockdown (C) or overexpression (D) showed no effect on the p57Kip2 mRNA expression in SiHa and C33A cells. Each data in the plots are expressed as the means ± SEM from triplicate measurements. E, F FBXO22 and p57Kip2 proteins physically interact with each other in SiHa and C33A cells by IP assays as detected by immunoblotting (IB) for FBXO22 in the precipitated proteins by an anti-p57Kip2 antibody (E) and for p57Kip2 in the precipitated proteins by an anti-FBXO22 antibody (F).