Fig. 8: FBXO22 is negatively associated with p57Kip2 expression in xenograft and clinical tumor tissues.
From: Fbxo22 promotes cervical cancer progression via targeting p57Kip2 for ubiquitination and degradation

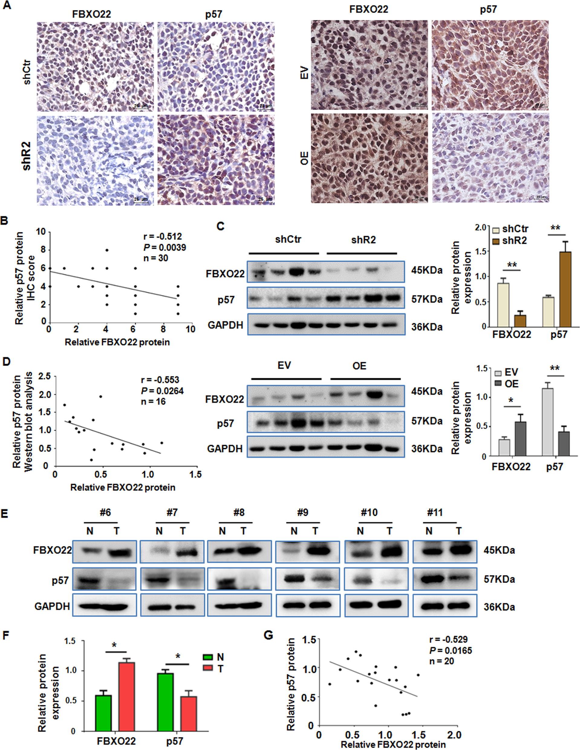
A Representative images of IHC staining with anti-FBXO22 and anti-p57Kip2 antibodies in tissue sections of the tumors formed by the control, FBXO22 knockdown (shR2), or overexpressing (OE) SiHa cells (×400, magnification). B Linear correlation analysis of FBXO22 and p57Kip2 IHC scores in mouse xenograft tissues. C Western blotting analysis of the FBXO22 and p57Kip2 protein levels in the tumors formed by the control, FBXO22 knockdown (shR2), or overexpressing (OE) SiHa cells. The relative FBXO22 and p57Kip2 protein level is presented as normalized band density to the corresponding GAPDH band density. Each data in the plots is the mean ± SEM from four randomly selected tumors. *P < 0.05, **P < 0.01. D Linear correlation analysis of the relative FBXO22 and p57Kip2 protein levels in the selected mouse tumors formed by the control, FBXO22 knockdown (shR2), or overexpressing (OE) SiHa cells. E Representative images of Western blotting analysis of the FBXO22 and p57Kip2 protein levels in tumor-adjacent cervical tissues (N) and cervical cancer tissues (T) of 6 CC patients. F Relative expression of FBXO22 and p57Kip2 protein as normalized band density to the GAPDH band density. Each data in the plot is the mean ± SEM from 10 normal or tumor tissue samples. *P < 0.05. G Linear correlation analysis of the relative FBXO22 and p57 protein levels in 20 tissue samples.