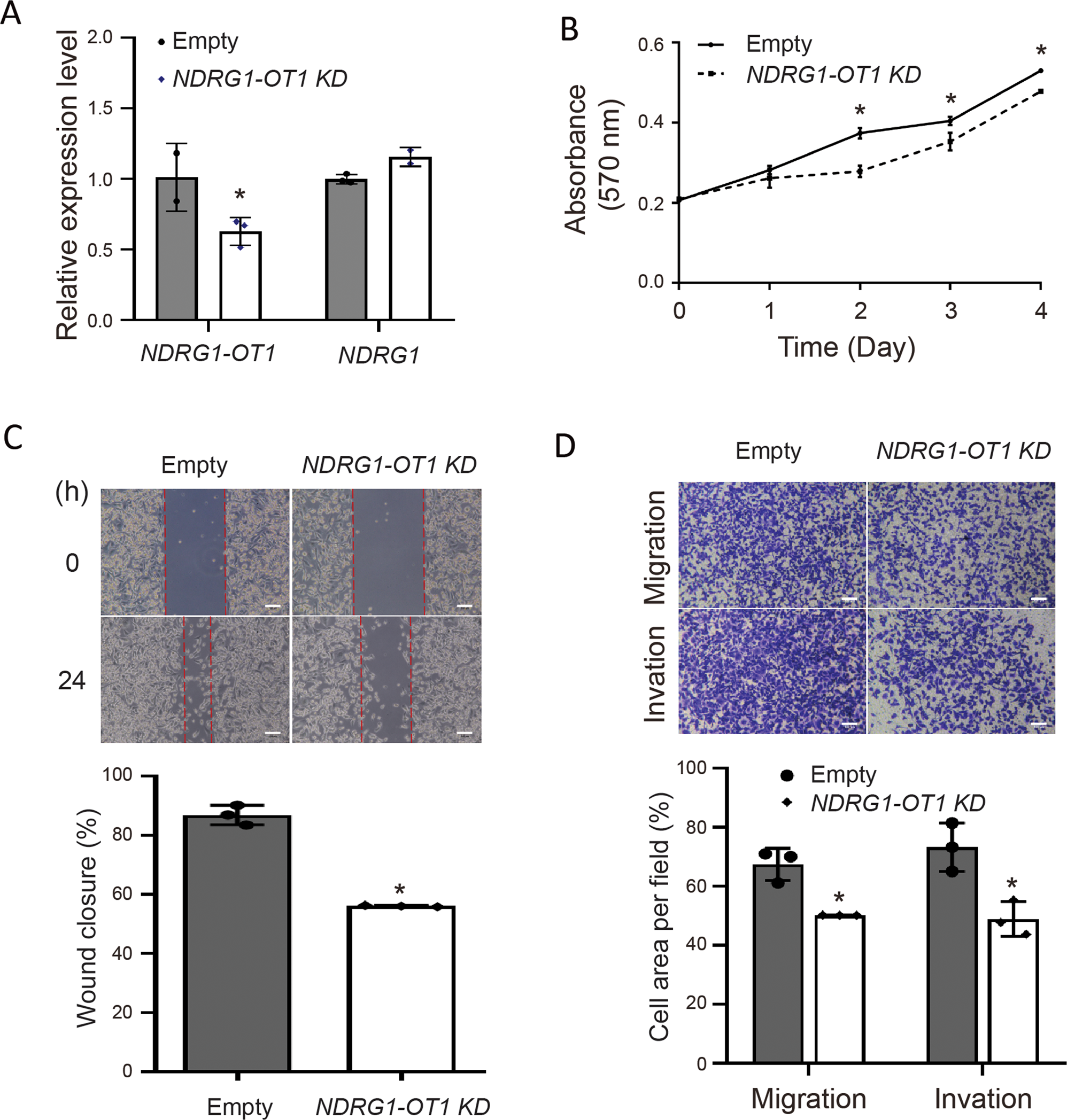
Fig. 6: Knockdown of NDRG1-OT1 inhibits tumor malignancy of triple-negative breast cancer MDA-MB-231 cells.

A Relative expression levels of NDRG1-OT1 and NDRG1 in MDA-MB-231 cells after knocked down NDRG1-OT1 by Gapmer antisense oligonucleotides. B MTT assays of MDA-MB-231 cells after knockdown NDRG1-OT1. Proliferation assays were performed by adding MTT at different time points. C Wound healing assays. Top: representative pictures taken at 0 and 24 h; bottom: quantification of wound closure at 24 h relative to 0 h. Scale bar: 0.1 mm. D Transwell migration and invasion assays. Migration ability was measured at 24 h after seeding. Invasion ability was measured at 48 h after seeding. Scale bar: 100 μm. *P < 0.05.