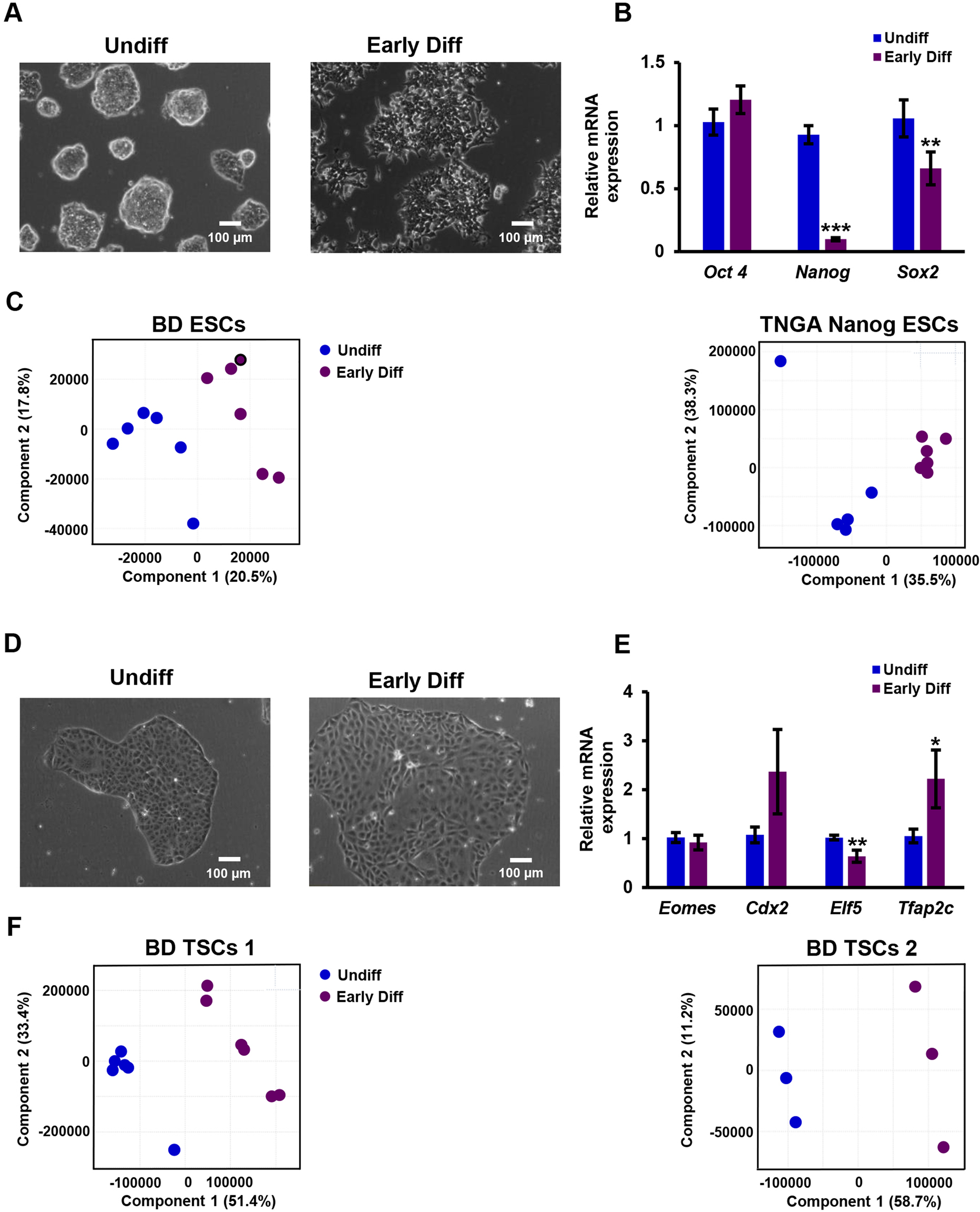
Fig. 1: The metabolism of blastocyst-derived SCs shifts upon early differentiation.

ESCs and TSCs (0.5 × 106 cells per sample) were seeded in the culture media commonly used for their maintenance (Materials and Methods). After 24 h, medium was changed to fresh medium with (“Undiff”) or without (“Early Diff”) factors that support self-renewal. ESCs were allowed to differentiate by the exclusion of LIF and 2i from cell medium. The colonies of early differentiating ESCs show a non-condensed, non-organized morphology (A). Early differentiating ESCs of the experimental lot used for the metabolomics analysis were evaluated for the expression of pluripotency markers by RT q-PCR (B). Following quantile normalization of the data, partial least squares discriminant analyses (PLS-DA) of early differentiating vs undifferentiated ESCs was performed. R2 = 0.89, Q2 = 0.69 for hetero agouti blastocyst derived ESCs (BD ESCs); R2 = 0.93, Q2 = 0.84 for TNGA Nanog ESCs (C). TSCs were allowed to differentiate by the exclusion of FGF4 and heparin from cell medium. The colonies of early differentiating TSCs show a non-condensed non-organized morphology (D). The expression of TSC marker genes upon early differentiation was evaluated by RT q-PCR (E). Following quantile normalization of the data, PLS-DA of early differentiating vs undifferentiated TSCs was carried out. R2 = 0.99, Q2 = 0.98 for BD TSC 1; R2 = 0.99, Q2 = 0.91 for BD TSC 2 (F). Values are the mean ± SEM. n = 6. *P < 0.05; *P < 0.01; **.