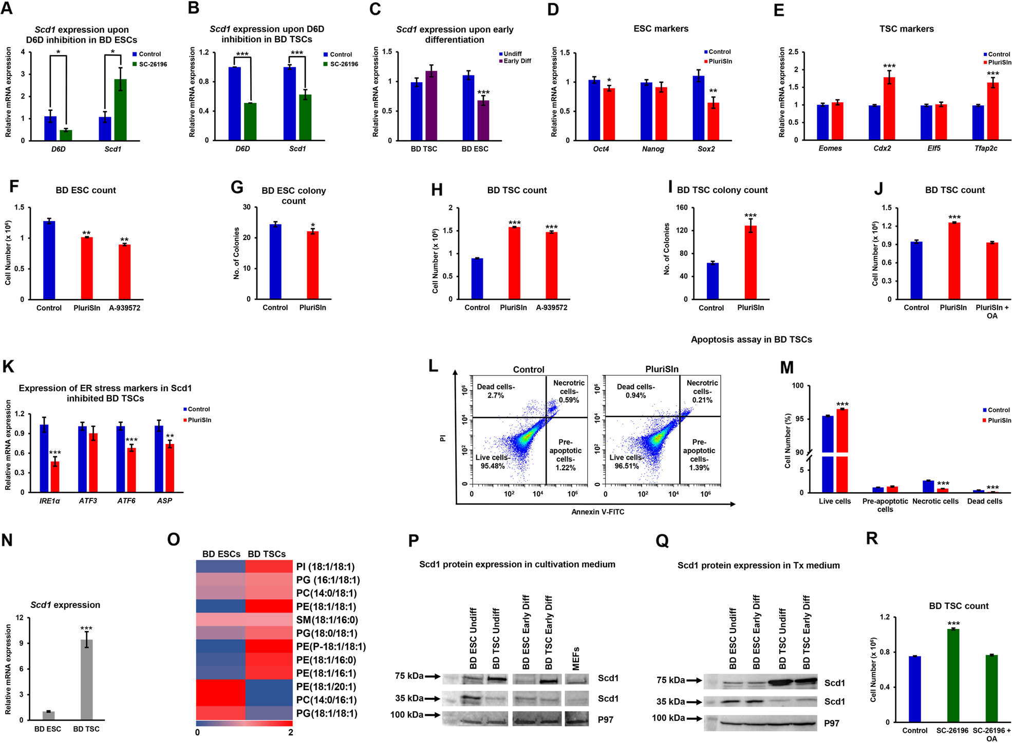
Fig. 5: D6D regulates Scd1 expression, essential for ESCs, but deleterious for TSCs.

The expression of Scd1 in feeder free culture following 48 h of inhibition of D6D (0.2 µM SC-26196), or in DMSO-treated control cells, was evaluated by RT-qPCR in undifferentiated ESCs (A) and TSCs (B) (both 129/black 6 background). Scd1 expression was also assessed in early differentiating ESCs and TSCs, compared to their undifferentiated counterparts (C). The influence of Scd1 on pluripotency (D) or TSC (E) markers in early differentiating SCs, as well as on cell viability (F–J) was evaluated following treatment with Scd1 inhibitors [PluriSIn 1 (20 µM) or A939571 (300 nM)] or DMSO vehicle for 48 h. Conjugated oleate (100 µM) was added to PluriSin 1-treated TSC culture J. The expression of IRE1α, ATF3, ATF6, and ASP was assessed by RT- qPCR following inhibition of Scd1 by PluriSIn 1 for 48 h (K), and concomitant apoptosis was evaluated using an Annexin V-FITC/PI-based kit (L, M). The relative expression of Scd1 in self-renewing ESCs and TSCs was evaluated by RT-qPCR (N). Monounsaturated fatty acyl chain phospholipids were identified and quantified in self-renewing TSCs and ESCs by LC-MS. The abundance of each metabolic feature was normalized to the sum intensity of peaks of each chromatogram. The colors of quadrants in the heat maps represent the relative abundance of the metabolites, after normalization to the mean abundance of each lipid across all samples (n = 6; O). Scd1 protein expression was determined by Western blot analysis (10% acrylamide gel) in self-renewing ESCs and TSCs in ESC cultivation medium or Tx medium, respectively (P), or for both cell types in the same defined Tx medium (Q). TSC proliferation was evaluated following incubation with PluriSIn 1 or PluriSIn 1+conjugated oleate (100 µM) (n = 4; R) Data are presented as mean ± SEM. n = 4. *P < 0.05; **P < 0.01; ***P < 0.001.