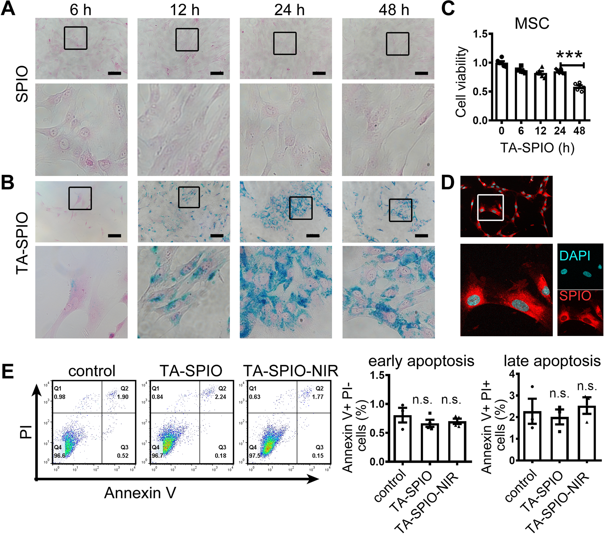
Fig. 1: Characterization of MSCs and MSCSPIO.
From: Ferroptotic MSCs protect mice against sepsis via promoting macrophage efferocytosis

A, B Prussian-blue staining of MSCs treated with A SPIO alone, or B SPIO and transfection agent. C MSCs were treated with SPIO and transfection agent, cell viability was measured by CCK-8 assay. D MSCs were treated with SPIO-NIR and transfection agent for 24 h, the fluorescence intensity was measured by confocal microscope. E Cell apoptosis was determined by flow cytometry. Data are shown as mean ± SEM (n = 3). ***p < 0.001. TA transfection agent (Superfect, Qiagen).