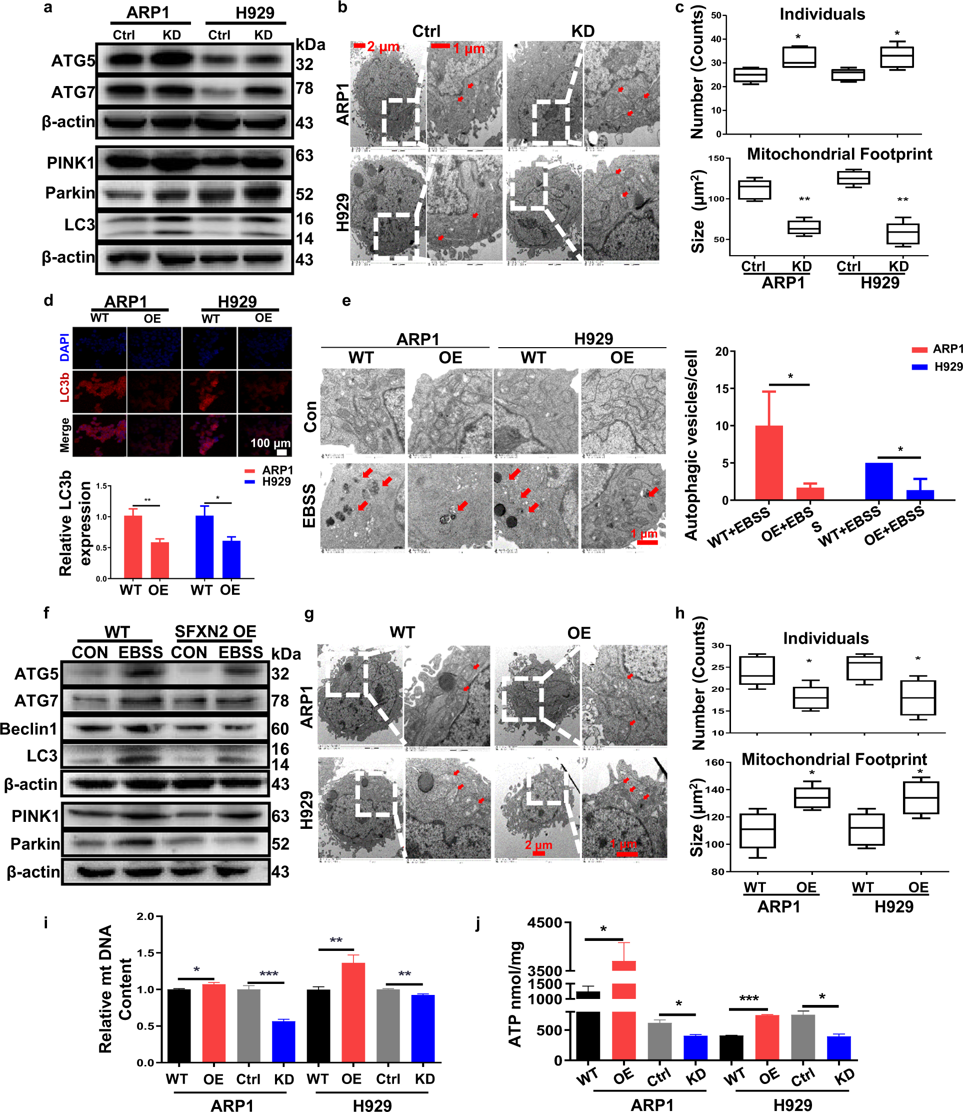
Fig. 3: Elevated SFXN2 limits starvation-induced autophagy and promotes energy production for MM cell growth.

a WB examined the expressions of autophagy/mitophagy-related proteins ATG5, ATG7, LC3, PINK1, and Parkin in Ctrl and SFXN2-KD cells. b Representative transmission electron microscopic images of mitochondrial morphology indicated by red arrows in Ctrl and SFXN2-KD cells. c Quantification of numbers and sizes of mitochondria by ImageJ in Ctrl and SFXN2-KD cells (p < 0.05, using Kruskal Wallis test in R). d IF staining of TRITC-labeled LC3b in WT and SFXN2-OE ARP1 and H929 cells. Quantification of fluorescence intensity of TRITC-labeled LC3b in WT and SFXN2-OE ARP1 and H929 cells (n = 3 in every group, *p < 0.05, **p < 0.01). e Representative photographs showed autophagic vesicles indicated by red arrows in WT and SFXN2-OE ARP1 and H929 cells post EBSS treatment. Scale bars: 0.5 μm. Quantification of starvation-induced autophagic vesicles in WT and SFXN2-OE cells (n = 3 in each group, *p < 0.05). f WB examined the autophagy-related proteins ATG5, ATG7, Beclin1, LC3, PINK1, and Parkin in EBSS-treated WT and SFXN2-OE ARP1 cells compared to non-treated cells. g Transmission electron microscope testified representative mitochondrial morphology indicated by red arrows in WT and SFXN2-OE cells. h Numbers and sizes of mitochondria were analyzed by ImageJ (p < 0.05, using Kruskal Wallis test in R). i Relative mtDNA content of WT, SFXN2-OE, SFXN2-Ctrl, and SFXN2-KD cells were measured by a competitive PCR method. j The level of ATP in WT, SFXN2-OE, SFXN2-Ctrl, and SFXN2-KD cells were determined by the ATP Bioluminescence Assay Kit (*p < 0.05, ***p < 0.001).