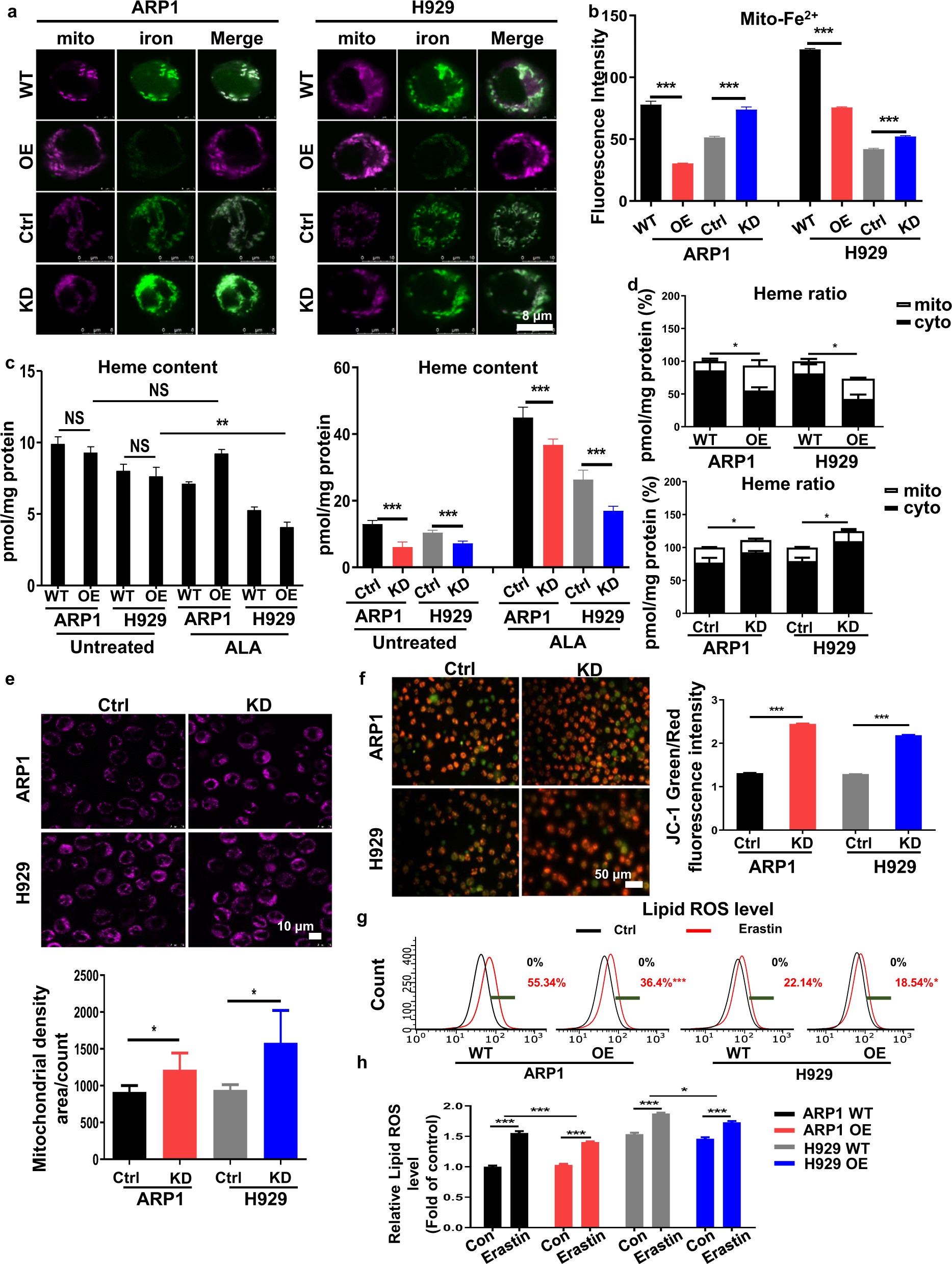
Fig. 5: SFXN2 controls iron-induced oxidative stresses as well as mitochondrial heme biosynthesis.

a The fluorescent probes labeling mitochondria ferrous iron were applied in WT, SFXN2-OE, SFXN2-Ctrl, and SFXN2-KD cells individually. b Quantification analysis of fluorescence intensity. c The labile heme content in MM cells with or without the treatment of extra 5-Aminolevulinic acid (5-ALA). d The heme content showed a majority of heme in mitochondria with altered ratio of cytoplasm mitochondrial heme content. e Fluorescence intensity of mitochondria in Ctrl and SFXN2-KD cells (upper panel) and quantification analysis of fluorescence intensity (lower panel). f Variations in mitochondrial membrane potential (Δψm) in MM cells were tested by using a JC-1 dye (left panel). Quantification analysis of Δψm were performed in Ctrl and SFXN2-KD cells (right panel). g Flow cytometry analysis showed intracellular lipid ROS levels in MM cells treated with ferroptosis/ROS inducer Erastin. h Intracellular lipid ROS levels were quantified through the fluorescence intensity of BODIPY probe.