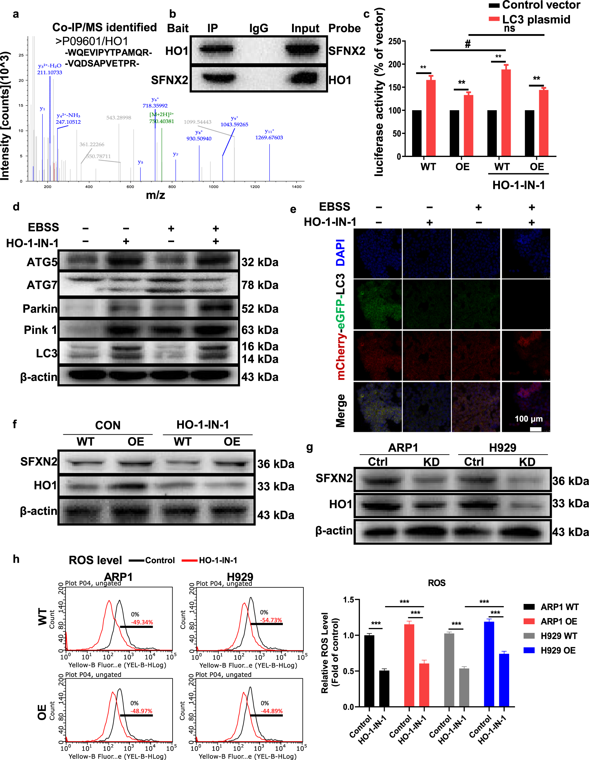
Fig. 6: HO1-mediated anti-oxidant effect contributes to SFXN2-suppressed mitophagy and ROS production during iron metabolism.

a Co-IP/MS identified two original peptide sequences corresponding to HO1 (unipro ID: P09601). b IP assay showed the interaction between SFXN2 and HO1. c Luciferase activity driven by a LC3B promoter sequence screened potent molecules influencing autophagic activity in WT and SFXN2-OE ARP1 cells before and after treatment of HO1 inhibitor (HO-1-IN-1). d WB analysis showed the expressions of mitophagy-related proteins ATG7, ATG5, Parkin, PINK1, and LC3 in ARP1 cells treated with EBSS and HO-1-IN-1 individually or both. e ARP1 cells transduced with mCherry-eGFP-LC3 were incubated with either complete media or EBSS for 48 h. All the images were captured with the confocal microscope (mCherry-LC3, Red; eGFP-LC3, Green). f, g WB tested the expressions of HO1 and SFXN2 in SFXN2-OE (f) and SFXN2-KD (g) cells. h Flow cytometry analysis examined intracellular ROS levels in WT and SFXN2-OE cells treated with HO-1-IN-1(left panel). Quantification analysis for fluorescence intensity was performed in WT and SFXN2-OE cells (right panel).