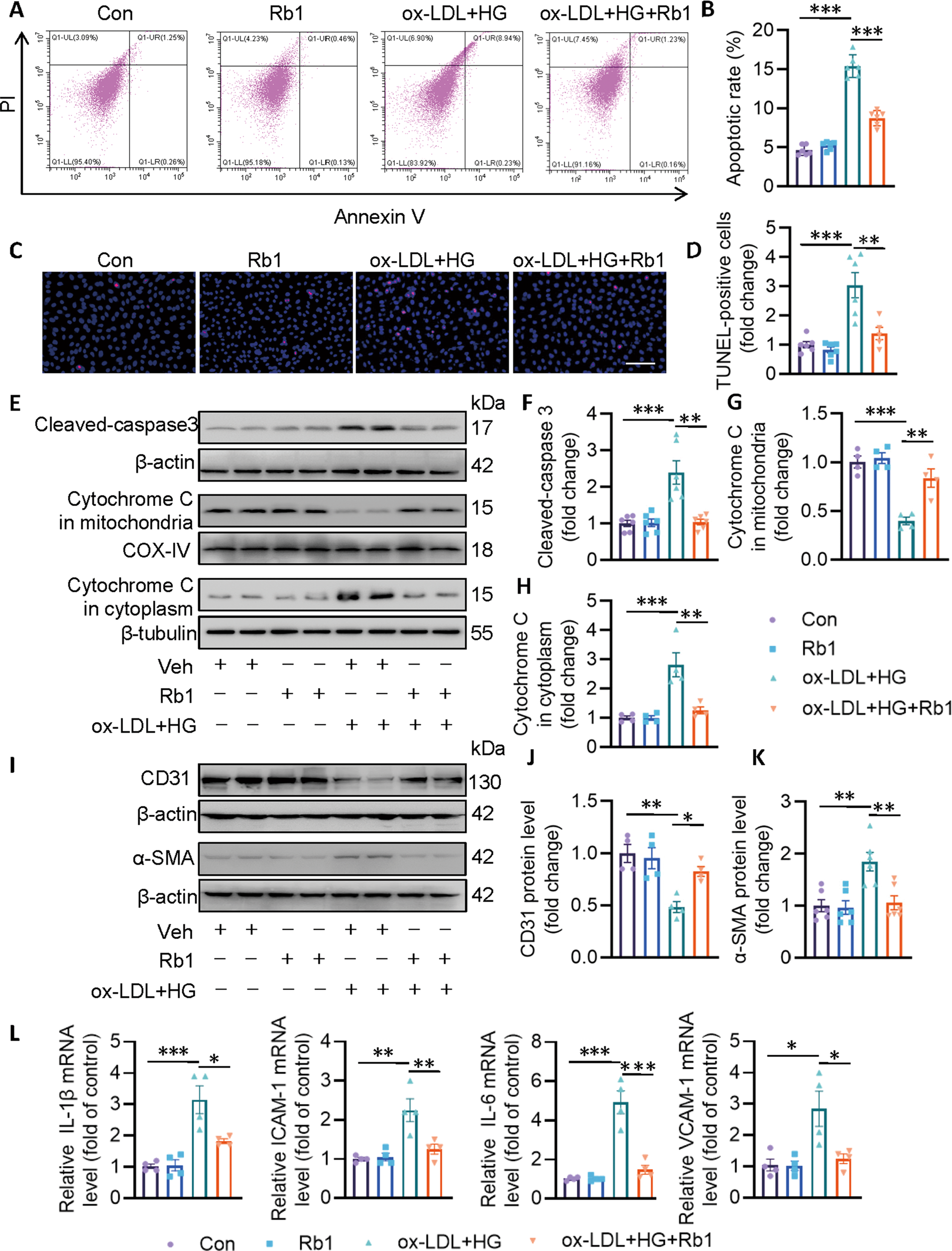
Fig. 2: Rb1 protects ECs from ox-LDL/HG-induced cell apoptosis, EndMT, and inflammation.

EA.hy926 ECs were pretreated with Rb1 (10 μM) for 30 min before ox-LDL/HG for 24 h. A Cell apoptosis measured by flow cytometer. B Apoptosis ratio. C Cell apoptosis measured by TUNEL assay. Scale bar = 200 μm. D Relative analysis of TUNEL-positive cells. E–H Representative blots and quantitative analysis of cleaved-caspase3, mitochondrial cytochrome c, cytoplasmic cytochrome c. I–K Representative blots and quantitative analysis of CD31 and α-SMA. L Relative mRNA levels of IL-1β, ICAM-1, IL-6, and VCAM-1. Data are presented as mean ± SEM. n = 4–6. Statistical analysis was performed with the randomized block ANOVA. *P < 0.05; **P < 0.01; ***P < 0.001; vs. indicated group.