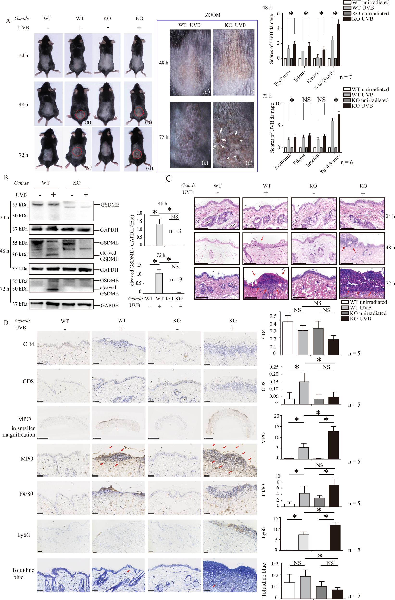
Fig. 1: Gsdme−/− mice present aggravated skin inflammation after UVB exposure.

A WT mice (C57BL/6JGpt) and Gsdme-/- (Gsdme KO) mice were exposed or unexposed to UVB radiation (430 mJ/cm2) on dorsal skin. Photos showed skin appearances of mice at 24, 48, or 72 h after UVB exposure. White arrows indicated skin destruction. Skin damage caused UVB radiation was evaluated by scores. The details of scores were described in “Materials and methods”. B GSDME cleavage was detected in epidermis lysate of WT or Gsdme−/− mice through western blotting assay at 24, 48, and 72 h after irradiation. Quantification of the interested protein bands was shown (n = 3). C Representative images of H&E staining present the histological features. Scale bar presents 100 μm. The red arrow indicates epidermal necrosis. D Images of immunohistochemistry study showed the infiltrating levels of CD4+ T cells, CD8+ T cells, MPO+ cells, Ly6G+ cells, F4/80+ macrophages, and toluidine blue positive mast cells in skin tissue of WT or Gsdme−/− mice at 48 h after UVB exposure. Positive cell counts per square millimeter were used to perform quantitative analysis (n = 5). The scale bar presents 50μm, except for the scale bar (1 mm) in the images of MPO in smaller magnification. The red arrow indicates positive cells. *P < 0.05. NS nonsense.