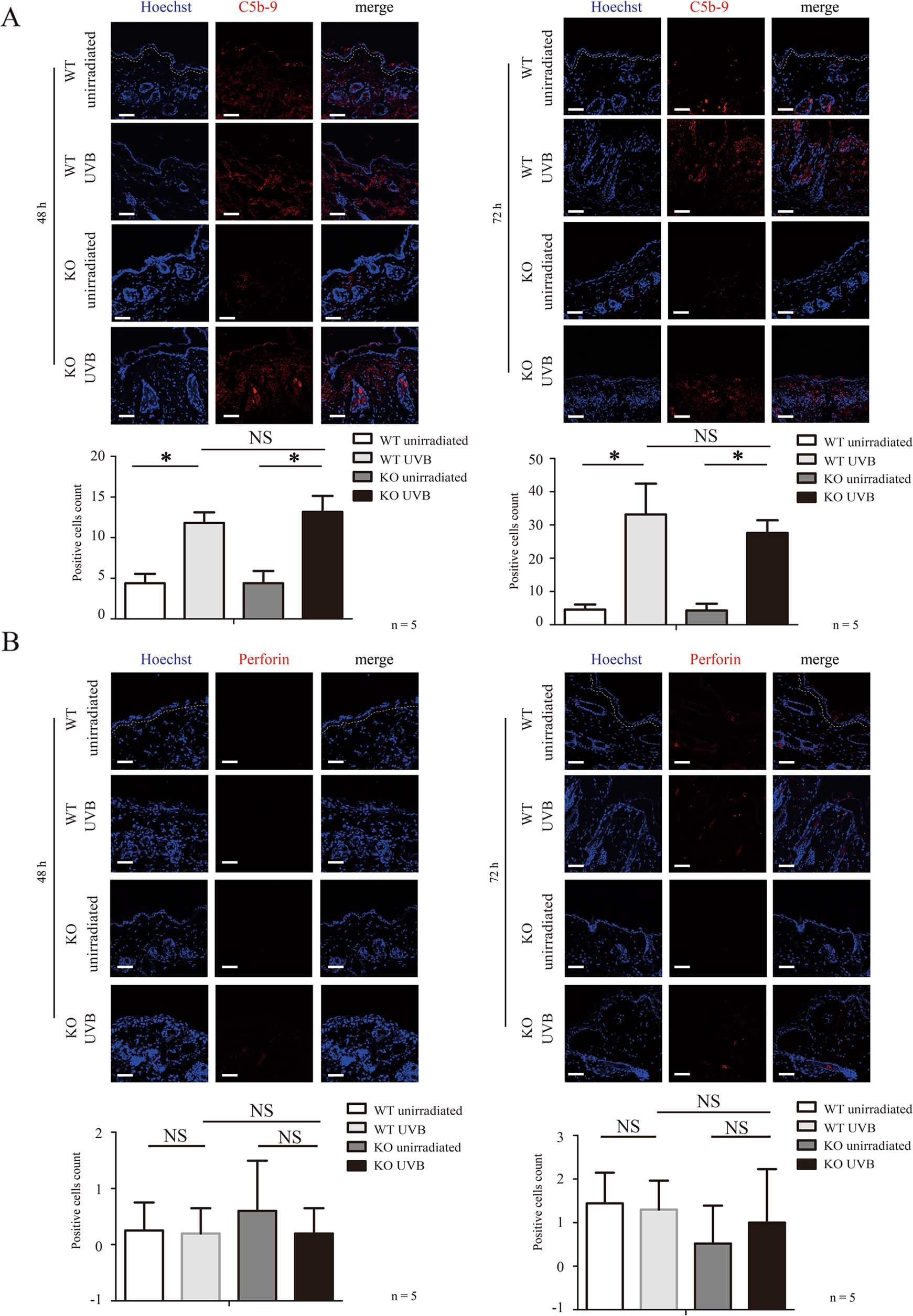
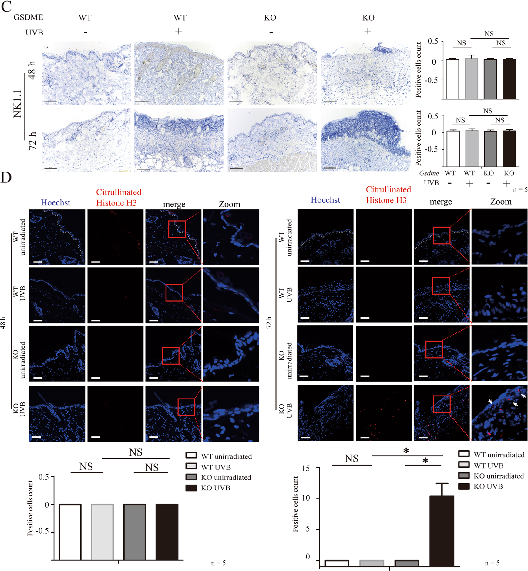
Fig. 3: Membrane attack complex C5b-9 and perforin do not contribute to the increase of keratinocyte death of UVB-challenged Gsdme−/− mice.


A, B Membrane attack complex C5b-9 (A) and perforin (B) were detected in skin tissue at 48 and 72 h after UVB exposure by immunofluorescence assay (n = 5). The nucleus was stained by Hoechst. Scale bar represents 100 μm. C NK1.1+ NK cells were detected in skin tissue at 48 and 72 h after UVB exposure by immunohistochemistry assay (n = 5). The scale bar represents 100 μm. D The neutrophil extracellular traps indicator, Citrullinated Histone H3 was detected in skin tissue at 48 and 72 h after UVB exposure by immunofluorescence assay (n = 5). The nucleus was stained by Hoechst. The scale bar represents 100 μm. NS nonsense.