Fig. 3: USP15 interacts with p66Shc.
From: USP15 regulates p66Shc stability associated with Drp1 activation in liver ischemia/reperfusion

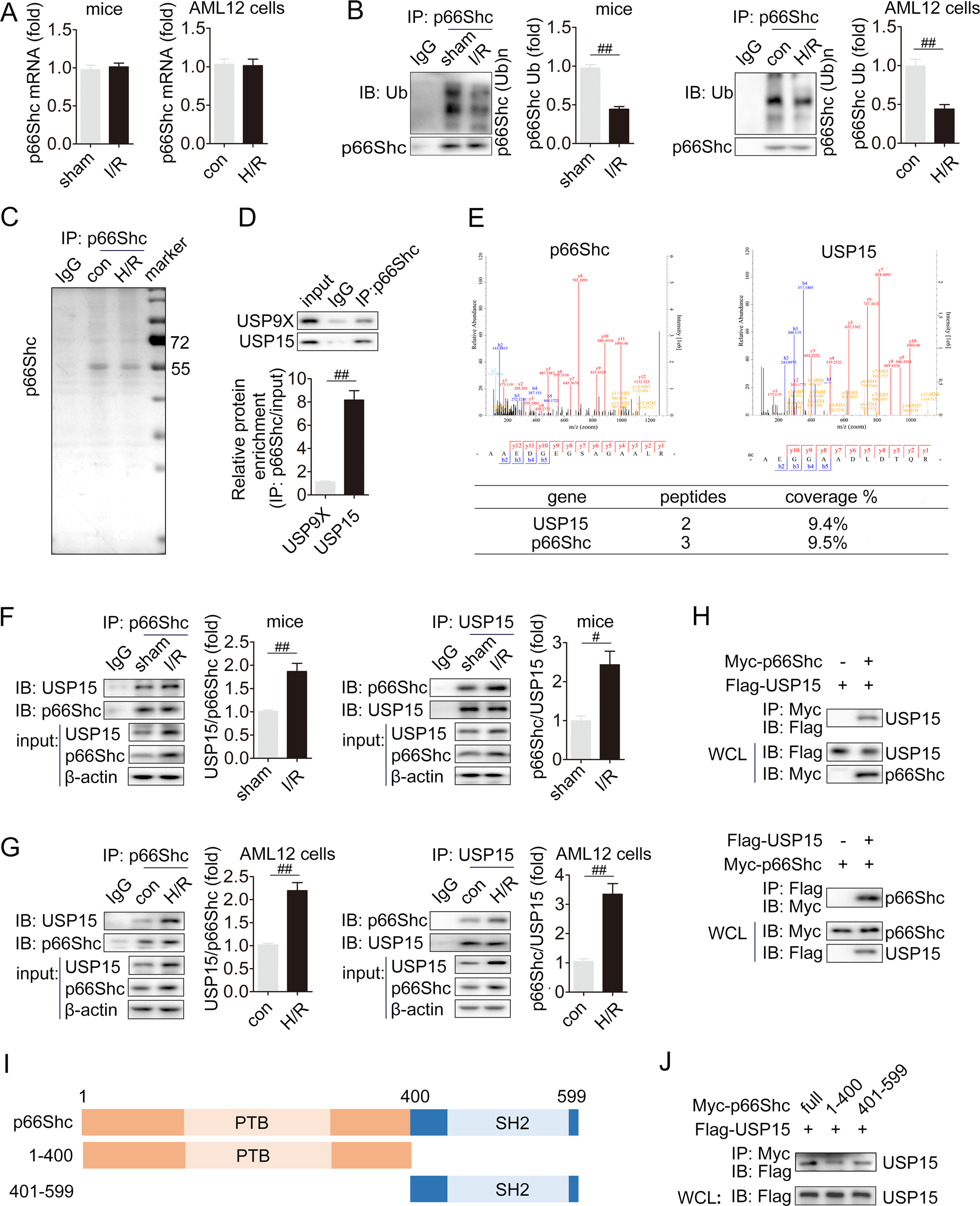
p66Shc mRNA (A) and p66Shc ubiquitination levels (B) in the livers of mice subjected to I/R and in AML12 cells exposed to H/R. C AML12 cells were exposed to H/R and then Co-IP/MS analysis was performed. Proteins interacting with p66Shc were separated and then visualized by Coomassie blue staining. D The interaction between endogenous p66Shc and USP15 or USP9X was detected in the livers of mice. E The interacting peptide between USP15 and p66Shc. F, G The interaction between endogenous p66Shc and USP15 was detected in the livers of mice exposed to I/R and in AML12 cells exposed to H/R. H HEK293 cells were transfected with Flag-USP15 and Myc-p66Shc as indicated. IP assay was conducted using anti-Flag or anti-Myc antibody. I Schematic representation of p66Shc and its mutants, showing that p66Shc protein contains a PTB domain and a SH2 domain (pfam: http://pfam.xfam.org/). J Flag-USP15 was co-transfected with Myc-p66Shc or either of its mutants, and their interaction was analyzed by IP. #P < 0.05, ##P < 0.01.