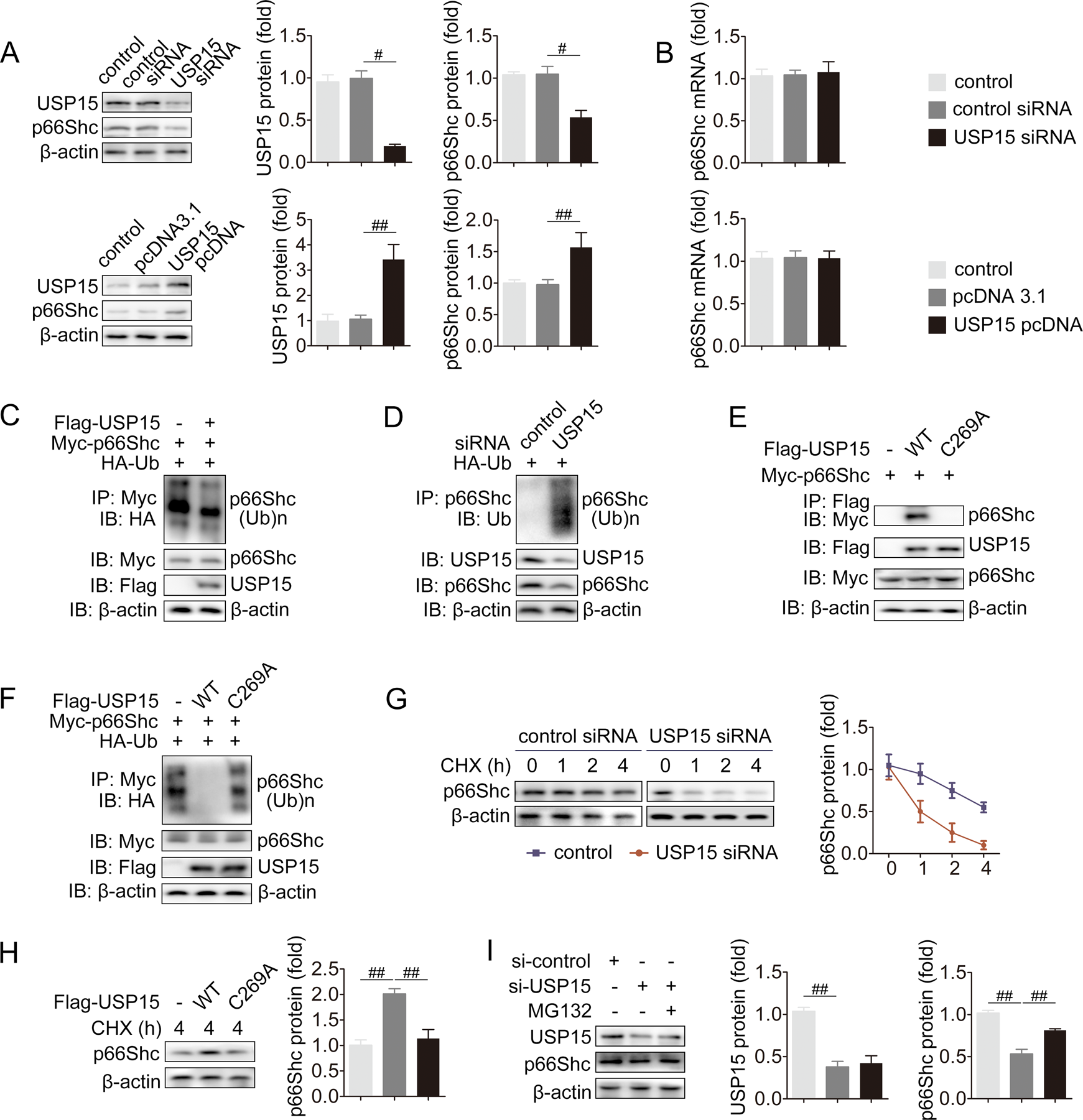
Fig. 4: USP15 suppresses ubiquitination and degradation of p66Shc.
From: USP15 regulates p66Shc stability associated with Drp1 activation in liver ischemia/reperfusion

USP15 siRNA or pcDNA-USP15 was transfected to AML12 cells. Then, p66Shc protein (A) and mRNA (B) were measured. C Flag-USP15, myc-p66Shc and HA-Ub were co-transfected into HEK293 cells as indicated. IP incubated with anti-HA antibody was performed to analyze p66Shc ubiquitination. D USP15 siRNA and HA-Ub were co-transfected into AML12 cells as indicated. IP with anti-HA antibody was performed to analyze the ubiquitination of p66Shc. E Myc-p66Shc and Flag-USP15 WT or C296A were co-transfected into HEK293 cells as indicated. IP incubated with anti-Flag antibody was performed to analyze the interaction between p66Shc and USP15. F Myc-p66Shc, Flag-USP15 WT or C269A and HA-Ub were co-transfected into HEK293 cells as indicated. IP with anti-HA antibody was performed to analyze the ubiquitination of p66Shc. G AML12 cells were transfected with USP15 siRNA followed by CHX treatment for the indicated periods. p66Shc expression was evaluated. H AML12 cells were transfected with Flag-USP15 WT or C296A followed by CHX treatment for 4 h. p66Shc expression was evaluated. I AML12 cells were transfected with USP15 siRNA followed by MG132 treatment. The protein expression of p66Shc was evaluated. #P < 0.05, ##P < 0.01.