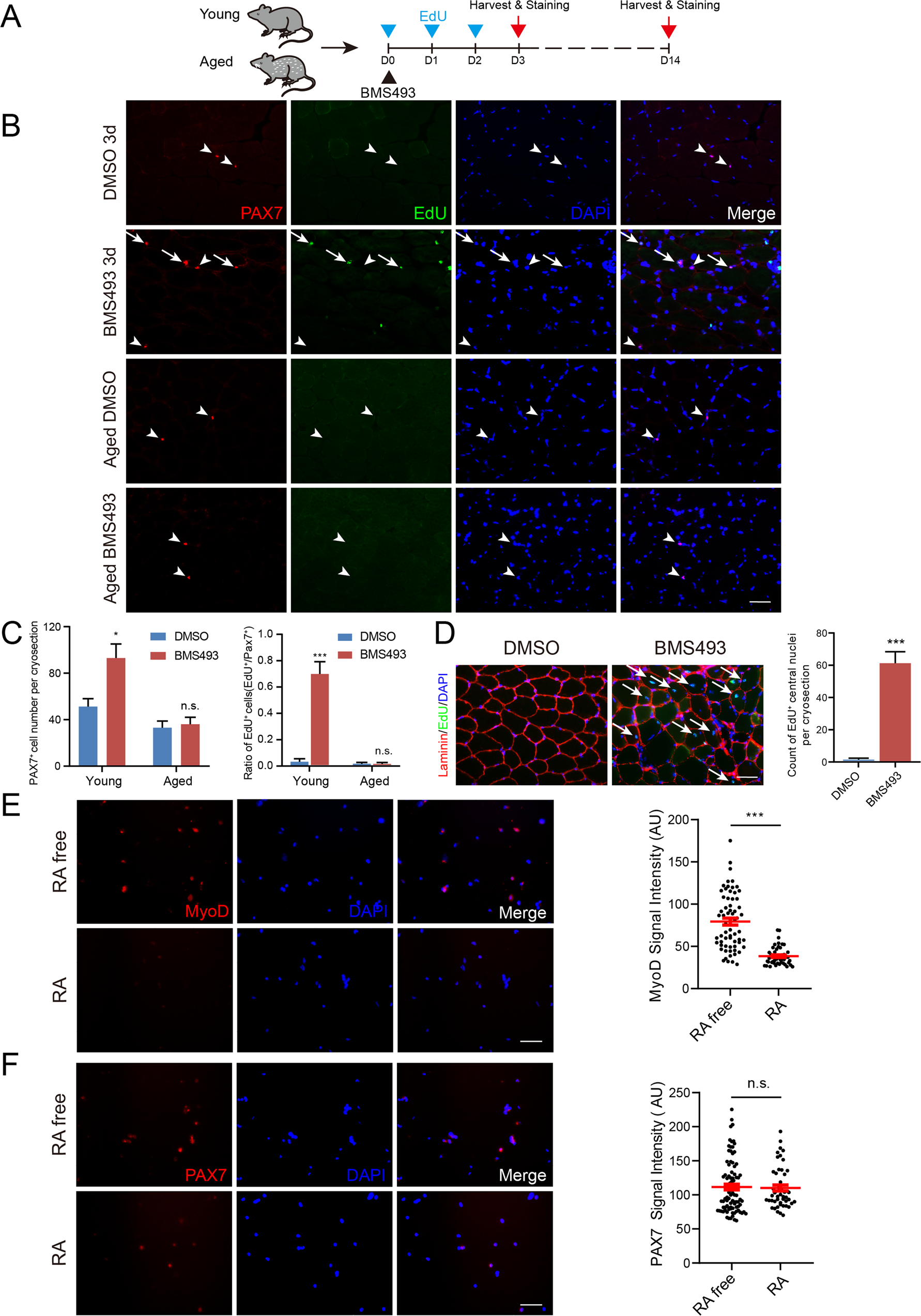
Fig. 5: RA signaling maintains the quiescence of satellite cells both in vivo and in vitro.

A Experimental design for the in vivo blocking of RA signaling in MuSCs. B, C EdU and BMS493 were injected as described in A, and cryosections of the TA muscle from young and aged mice on D3 were stained for PAX7 and EdU. Arrows represent EdU+/PAX7+ cells; arrowheads represent EdU-/PAX7+ cells. C Left: total number of MuSCs (PAX7+) per cryosection were quantified. Right: Ratio of EdU-positive MuSCs (EdU+/PAX7+) per cryosection were quantified. n = 3 mice/treatment, 5 cryosections/mouse, >400 PAX7+ cell counted/mouse. D Left: cryosections of the TA muscle from young mice on D14 as described in A were stained for Laminin and EdU. Arrows represent EdU-positive nuclei located in the center of the muscle fibers. Laminin was used to mark the interstitial space between muscle fibers. Right: EdU-positive nuclei located in the center of the muscle fiber per cryosection were quantified. n = 3 mice/treatment, 5 cryosections/mouse, >300 central nuclei counted/mouse. E, F Left: MyoD (left panel of E) and PAX7 (left panel of F) staining of cells treated with or without RA throughout the MuSC isolation process. Scatter plot representing the immunofluorescence signal intensity of MyoD (right panel of E) and PAX7 (right panel of F). n = 3 independent assays/condition, >100 MyoD+ or PAX7+ cells analyzed /assay. Scale bar: 50 µm in B and D, 100 µm in E and F. Data are expressed as the mean ± SEM. n.s., not significant, *p < 0.05, ***p < 0.001.