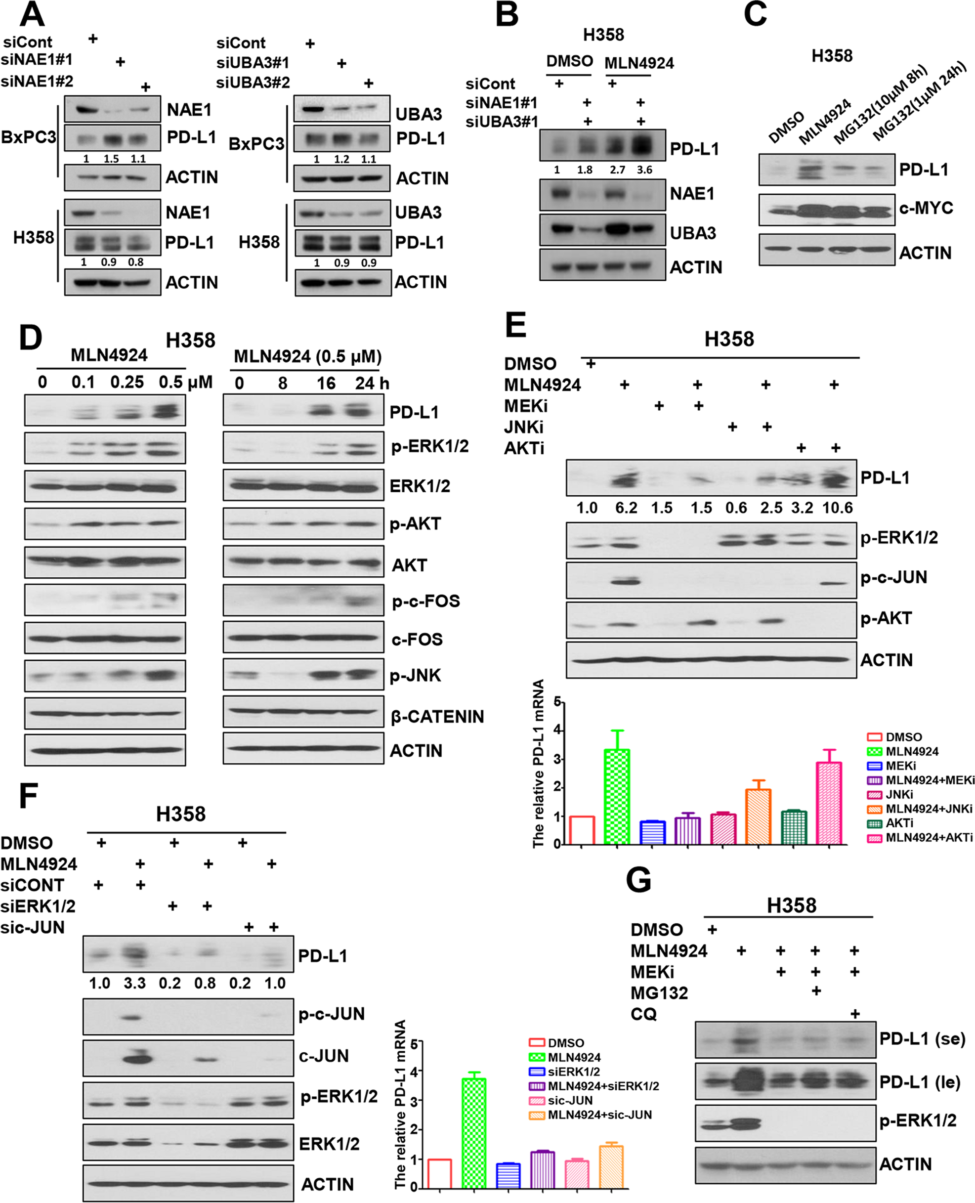
Fig. 2: MLN4924 induction of PD-L1 is neddylation-independent, but ERK1/2-JNK pathway-dependent.

A Knockdown of NAE1 or UBA3 had a minor effect on PD-L1 levels. H358 and BxPC3 cells were transfected with siRNAs targeting NAE1, UBA3 or control siCont for 48 h, followed by IB with the indicated Abs. B NAE1 or UBA3 knockdown had a minor effect on MLN4924-induced PD-L1 induction. H358 cells were transfected with indicated siRNAs for 24 h, then cells were treated with the indicated concentrations of MLN4924 for 24 h, followed by IB with the indicated Abs. C Proteasome inhibitor MG132 had minor effect on PD-L1 levels. H358 cells were treated with MLN4924 (0.5 μM) for 24 h or MG132 (10 μM) for 8 h or MG132(1 μM) for 24 h, followed by IB with the indicated Abs. D MLN4924 induced the phosphorylation of ERK1/2, AKT, JNK and c-FOS in dose- and time-dependent manners. H358 cells were treated with various concentrations of MLN4924 for the indicated time periods, followed by IB with the indicated Abs. E MLN4924-induced elevation of both PD-L1 protein (Top) and mRNA (Bottom) can be largely abrogated by MEK inhibitor (trametinib) or JNK inhibitor (SP600125). H358 cells were treated with either MLN4924 or indicated inhibitors or both, followed by IB with the indicated Abs. F MLN4924 induction of both PD-L1 protein (Left) and mRNA (Right) can be largely abrogated by knockdown of ERK1/2, or c-JUN. H358 cells were transfected with siRNAs targeting ERK1/2, c-JUN or control siRNA, followed by treatment with MLN4924 (0.5 μM) for 24 h, then for IB with the indicated Abs. G MEK inhibitor-induced abrogation of PD-L1 induction occurred at the transcriptional level. H358 cells were treated with MLN4924 alone or combined with indicated inhibitors, followed by IB with the indicated Abs. MEKi MEK inhibitor (trametinib), JNKi JNK inhibitor (SP600125), AKTi AKT inhibitor (MK2206), MG132 proteasome inhibitor, CQ (chloroquine) lysosome inhibitor, se short exposure, le long exposure.