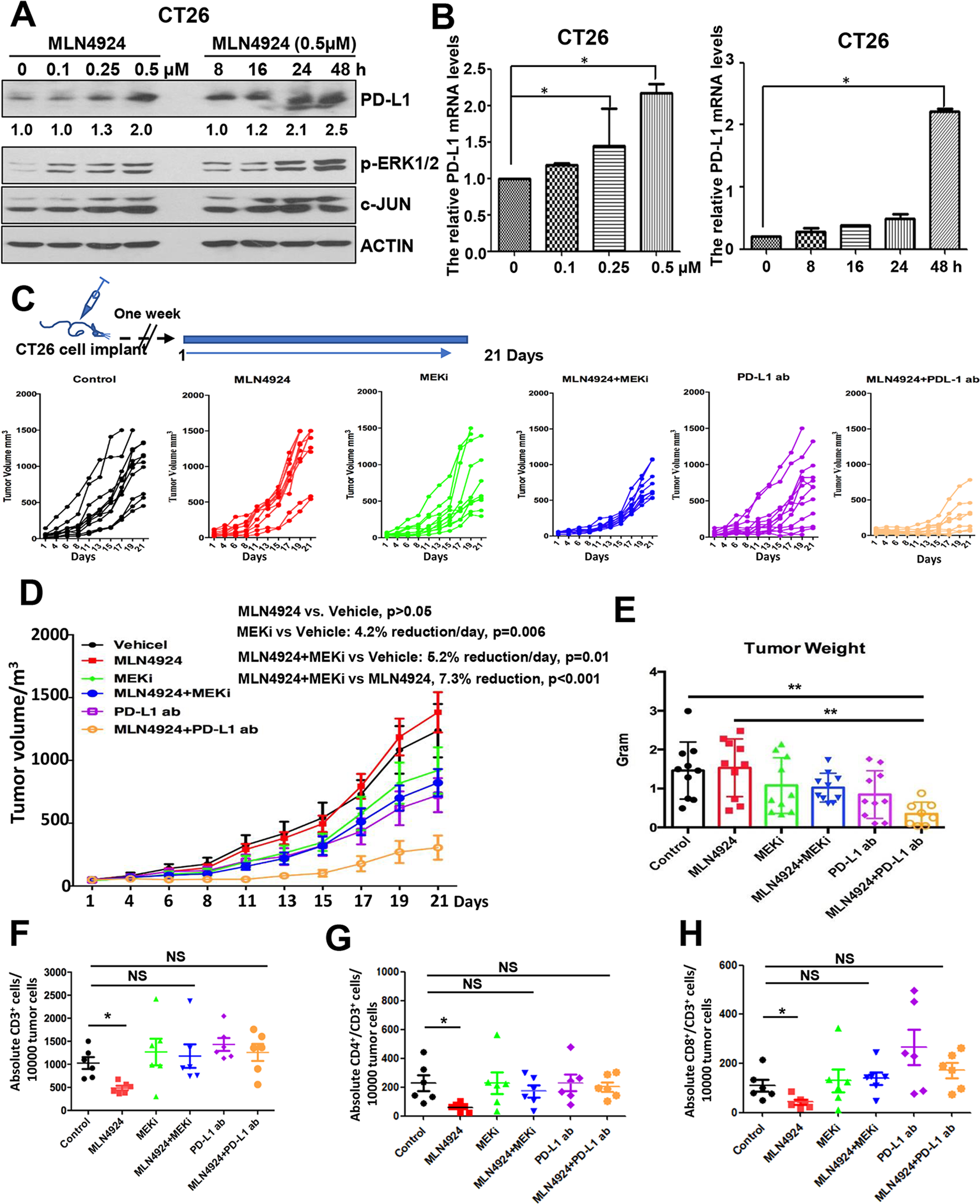
Fig. 6: Enhanced tumor suppression by combination MLN4924 with MEK inhibitor or anti-PD-L1 antibody in xenograft tumor model.

A, B MLN4924 treatment increases PD-L1 mRNA and protein levels in dose- and time-dependent manners. CT26 cells were treated with various concentrations of MLN4924 for indicated time periods, followed by IB and qRT-PCR analysis. C, D Tumor growth rate. Top: drug treatment regimen. Bottom: tumor growth rate after 6 indicated treatments (Control, MLN4924, MEKi, PD-L1 ab, MLN4924 + MEKi, MLN4924 + PD-L1 ab) at each individual (C) or group level (D). E The weight of tumors after harvesting at the end of experiment. F–H FACS profiling of tumor infiltrated T-cell population: Single cell suspension of tumor mass was prepared from each treatment group, and subjected to FACS profiling with indicated Abs. The data were quantified and statistically analyzed. MEKi MEK inhibitor (trametinib), PD-L1 ab anti-PD-L1 antibody; p < 0.05 (*), p < 0.01 (**); NS not significant.