Fig. 2: LCAT1 regulates IGF2BP2 protein stability, and IGF2BP2 is upregulated and associated with poor survival in lung cancer patients.
From: LCAT1 is an oncogenic LncRNA by stabilizing the IGF2BP2-CDC6 axis

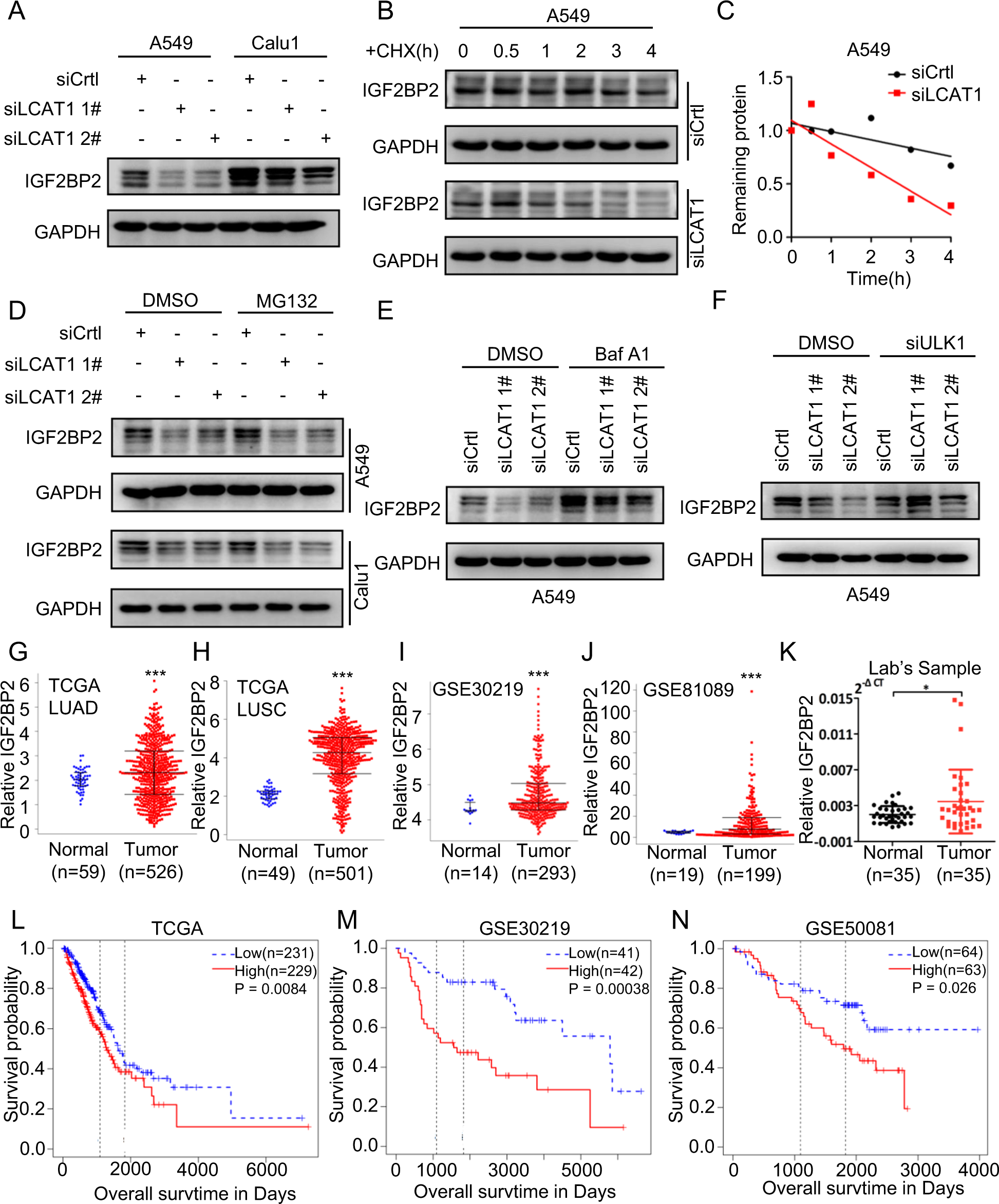
A Western blot was used to detect the IGF2BP2 protein level in LCAT1 knockdown and control cells. B, C Stability of IGF2BP2 protein in LCAT1 knockdown and control cells, with or without CHX treatment. D IGF2BP2 protein levels in LCAT1 knockdown and control cells, with or without treatment of the protease inhibitor MG-132. E IGF2BP2 protein levels in LCAT1 knockdown and control cells treated with different concentrations of the autophagy inhibitor Bafilomycin A1. F IGF2BP2 protein levels in ULK1 knockdown and control cells. G–J The relative expression level of IGF2BP2 in TCGA-LUAD, TCGA-LUSC, GSE30219, and GSE81089, respectively. K qPCR was performed to detect IGF2BP2 expression in 35 fresh lung tumor tissues and matched adjacent non-tumor tissues. L–N Kaplan–Meier curves of overall survival of lung cancer patients based on IGF2BP2 mRNA expression. Data were presented as mean ± SD. *P < 0.05; **P < 0.01; ***P < 0.001.