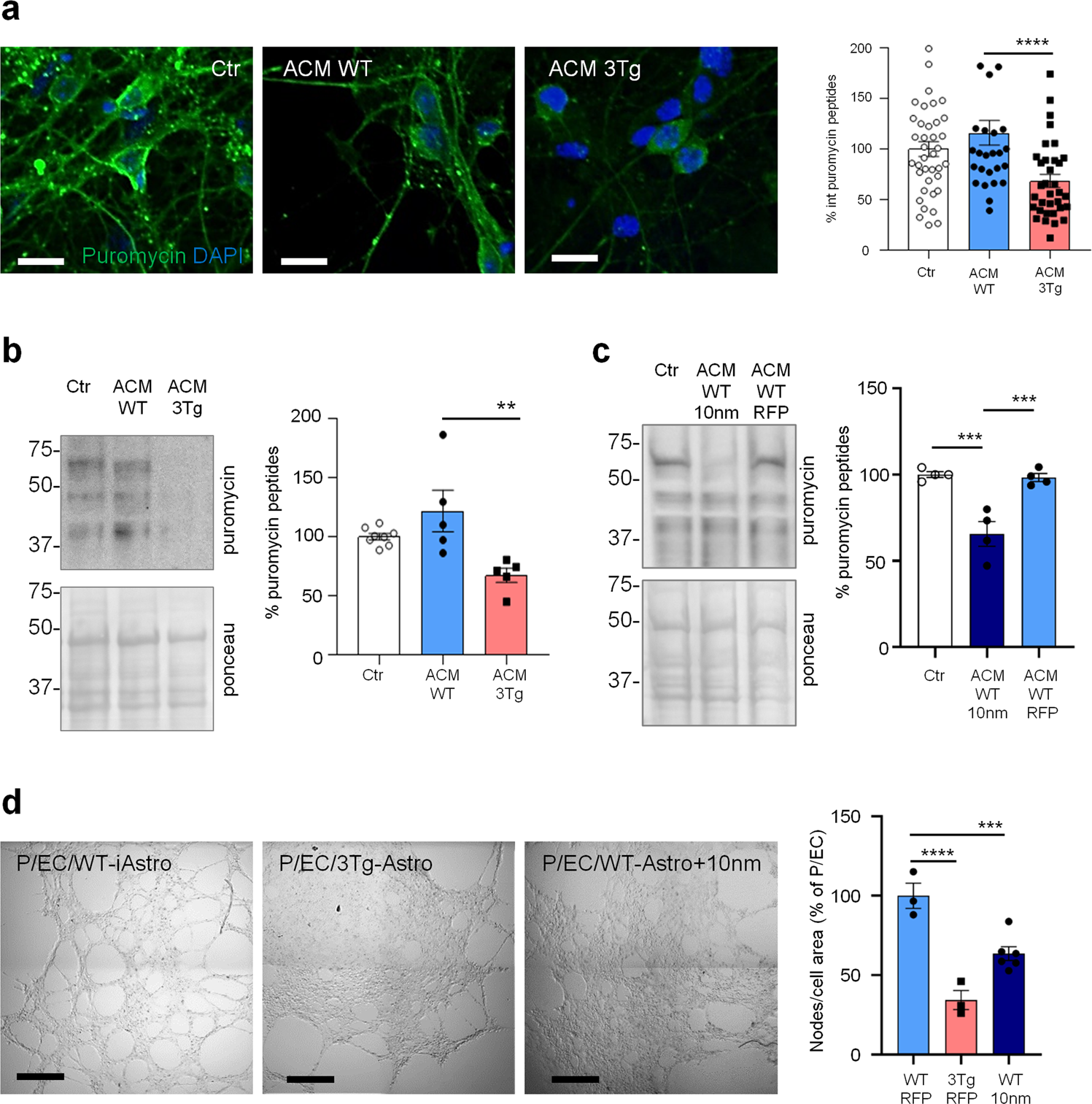
Fig. 7: Compromised homeostatic functions of 3Tg-iAstro.

a ACM effects on neuronal protein synthesis. Primary hippocampal neurons were treated with ACM from WT- or 3Tg-iAstro for 6 days (from DIV9 to DIV15) and protein synthesis was evaluated treating cells with 4 µM puromycin for 1 h. IF images of anti-puromycin staining (green) and DAPI (blue) were acquired with FV-1000 Olympus laser confocal scanning system, scale bar = 30 μm. Data are expressed as mean ± SEM from n = 39 Ctr, n = 27 ACM WT-iAstro, n = 34 ACM 3Tg-iAstro from four independent cultures; ***p < 0.001 by one-way ANOVA Sidak’s multiple comparisons. b WB analysis with anti-puromycin, actin and ponceau staining of neuronal lysates treated as in a. Data are expressed as mean ± SEM from n = 8 (Ctr) or n = 5 (ACM WT and ACM 3Tg) independent experiments; **p < 0.01 by one-way ANOVA, Sidak’s multiple comparisons. c WB analysis with anti-puromycin and ponceau staining of neuronal lysates treated or not with ACM from WT-iAstro or WT-iAstro expressing 10 nm-EML. Data are expressed as mean ± SEM of four independent experiments; ***p < 0.001 by one-way ANOVA, Sidak’s multiple comparisons. d Co-culture of pericytes and endothelial cells (EC) with either WT-iAstro (P/EC/WT-iAstro) or 3Tg-iAstro (P/EC/3Tg-iAstro) or WT-iAstro expressing the 10 nm-EML (P/EC/WT-iAstro+10 nm) cells on a layer of Matrigel. Images were acquired by Zeiss 710 confocal laser scanning microscope, scale bar = 500 μm. Data are expressed as mean ± SEM of n = 3 (WT-RFP and 3Tg-RFP) or n = 6 (WT-10 nm) independent experiments; ***p < 0.001, ****p < 0.0001, by one-way ANOVA Sidak’s multiple comparisons.